HOME   LIST
‹–   –›

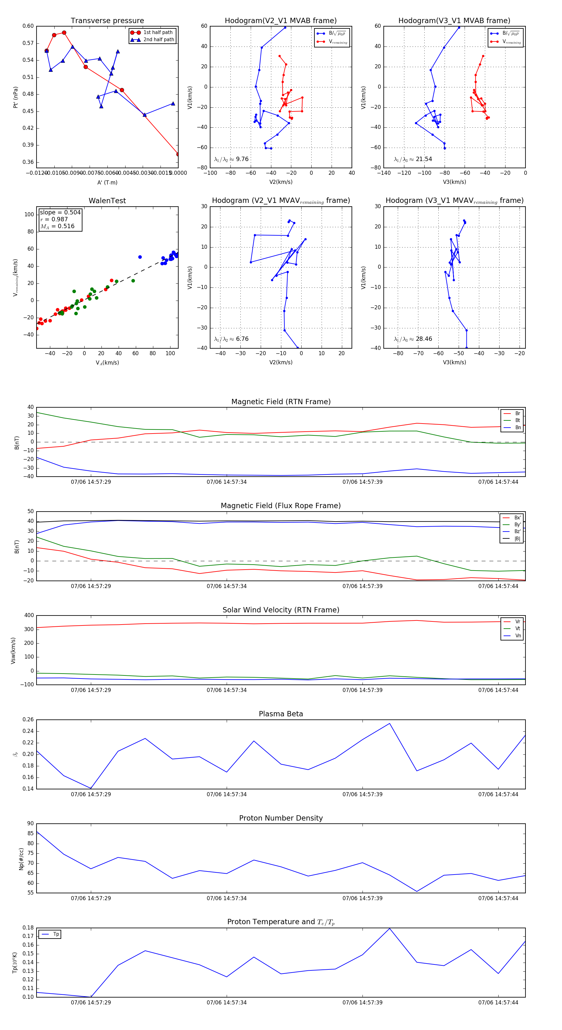
Flux Rope in 2024

Flux Rope Event 2024-07-06 14:57:27 ~ 2024-07-06 14:57:45 (19 seconds)


plot