HOME   LIST
‹–   –›

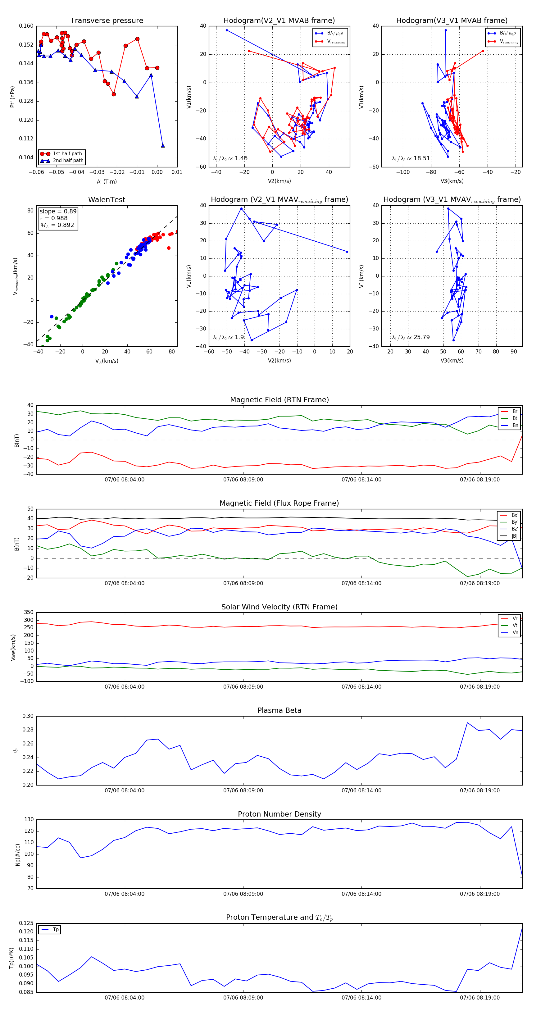
Flux Rope in 2024

Flux Rope Event 2024-07-06 08:00:16 ~ 2024-07-06 08:20:48 (1233 seconds)


plot