HOME   LIST
‹–   –›

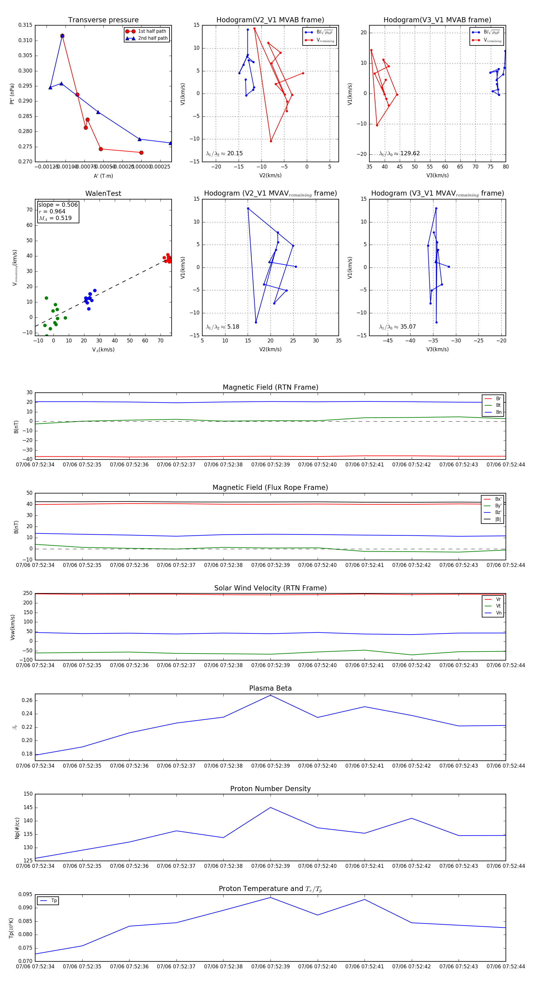
Flux Rope in 2024

Flux Rope Event 2024-07-06 07:52:34 ~ 2024-07-06 07:52:44 (11 seconds)


plot