HOME   LIST
‹–   –›

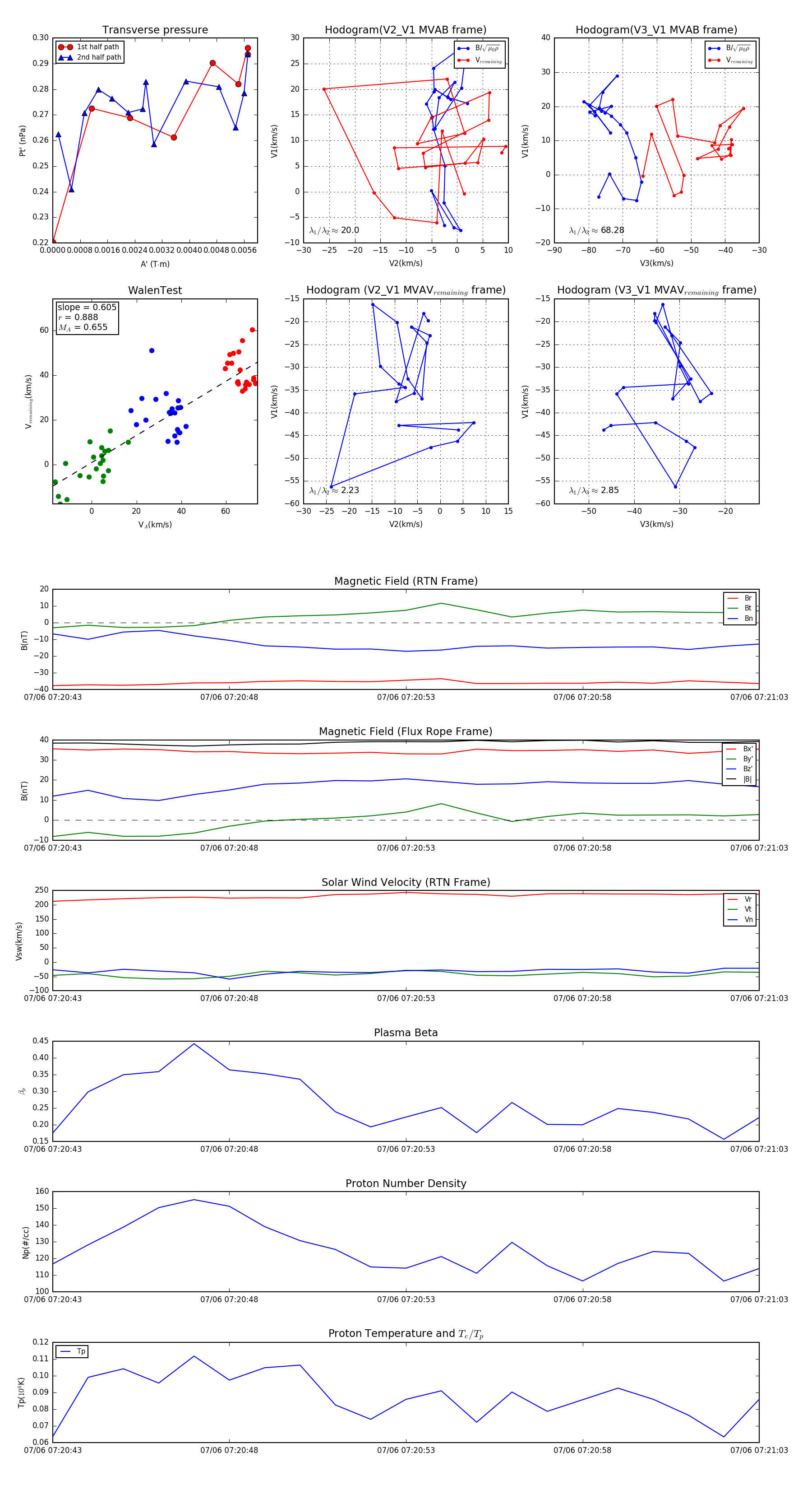
Flux Rope in 2024

Flux Rope Event 2024-07-06 07:20:43 ~ 2024-07-06 07:21:03 (21 seconds)


plot