HOME   LIST
‹–   –›

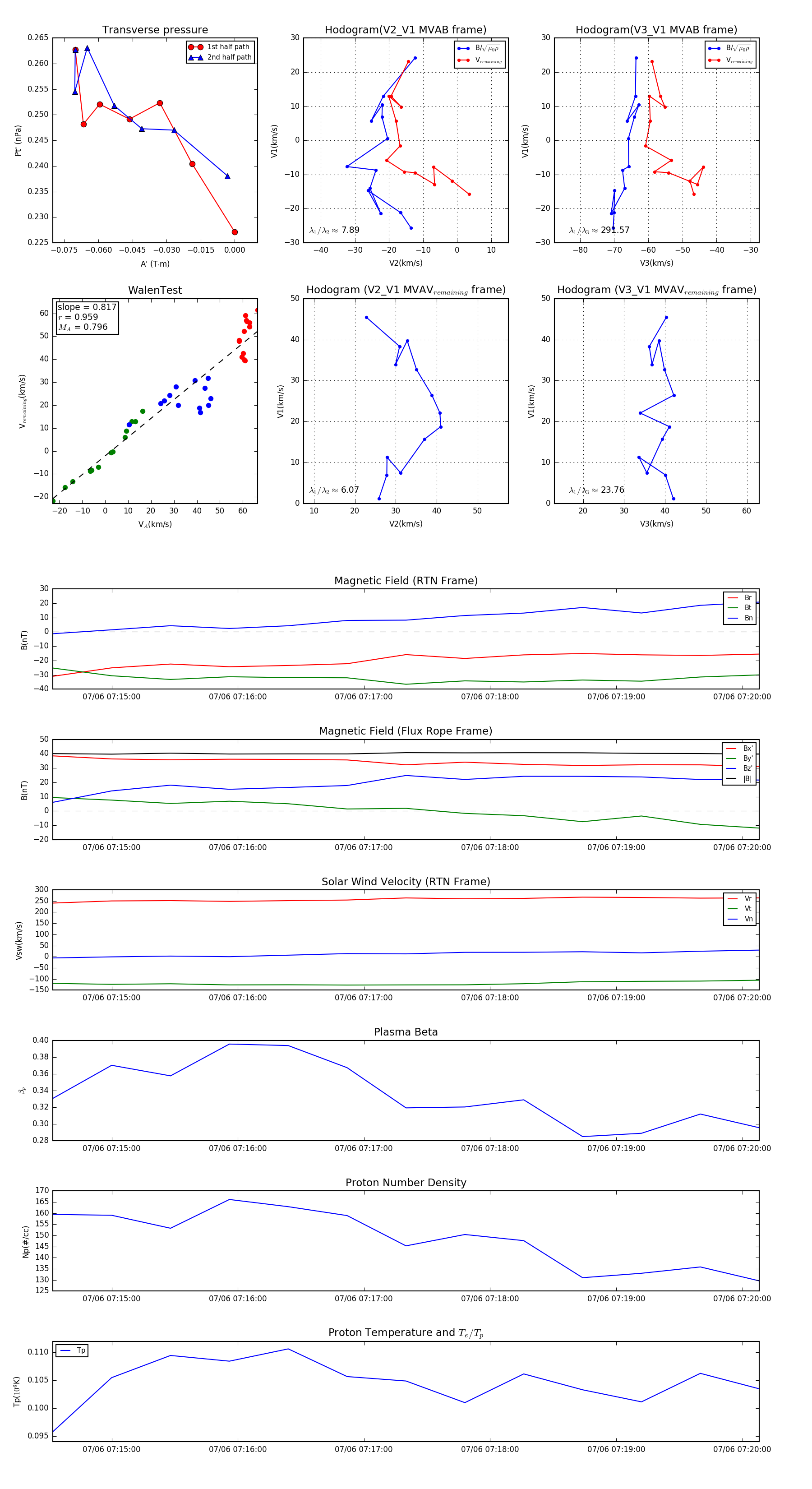
Flux Rope in 2024

Flux Rope Event 2024-07-06 07:14:32 ~ 2024-07-06 07:20:08 (337 seconds)


plot