HOME   LIST
‹–   –›

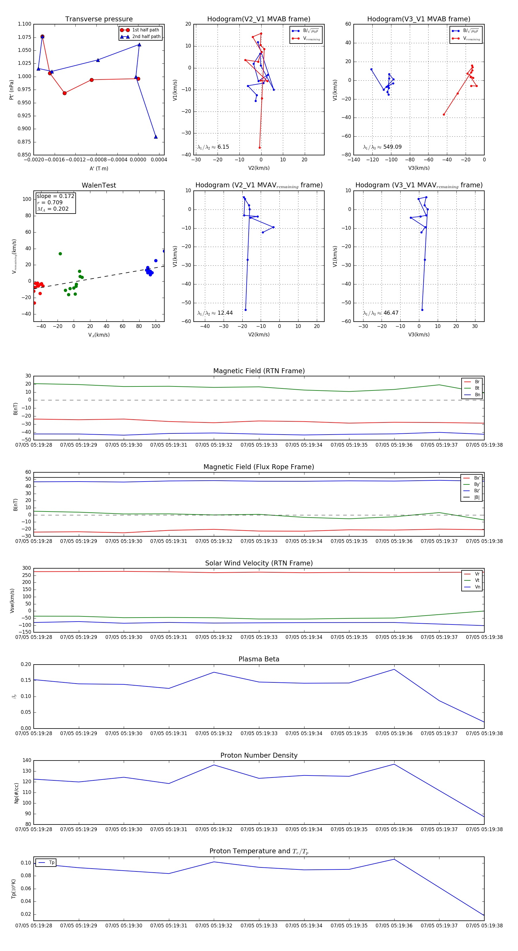
Flux Rope in 2024

Flux Rope Event 2024-07-05 05:19:28 ~ 2024-07-05 05:19:38 (11 seconds)


plot