HOME   LIST
‹–   –›

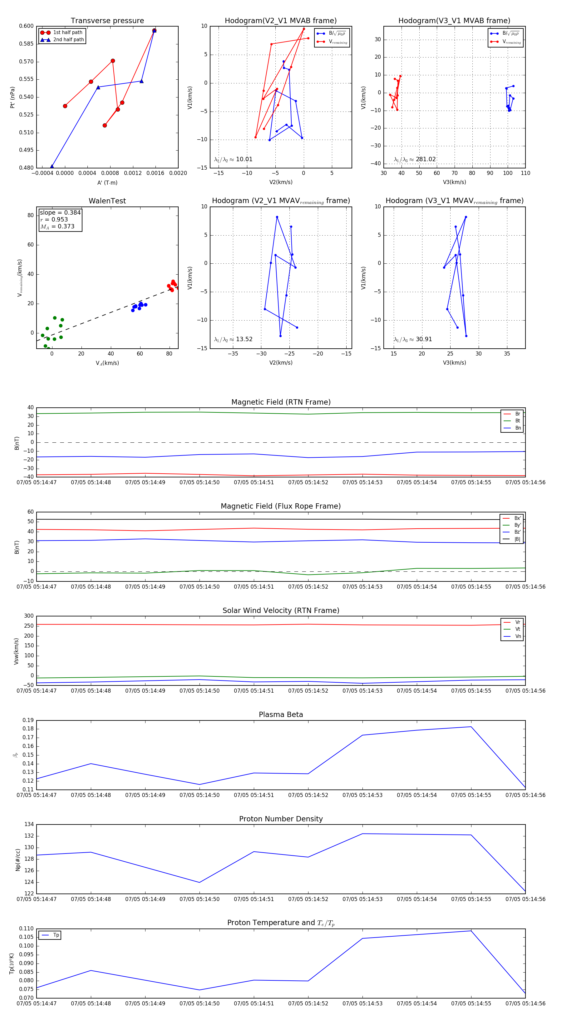
Flux Rope in 2024

Flux Rope Event 2024-07-05 05:14:47 ~ 2024-07-05 05:14:56 (10 seconds)


plot