HOME   LIST
‹–   –›

Flux Rope in 2024

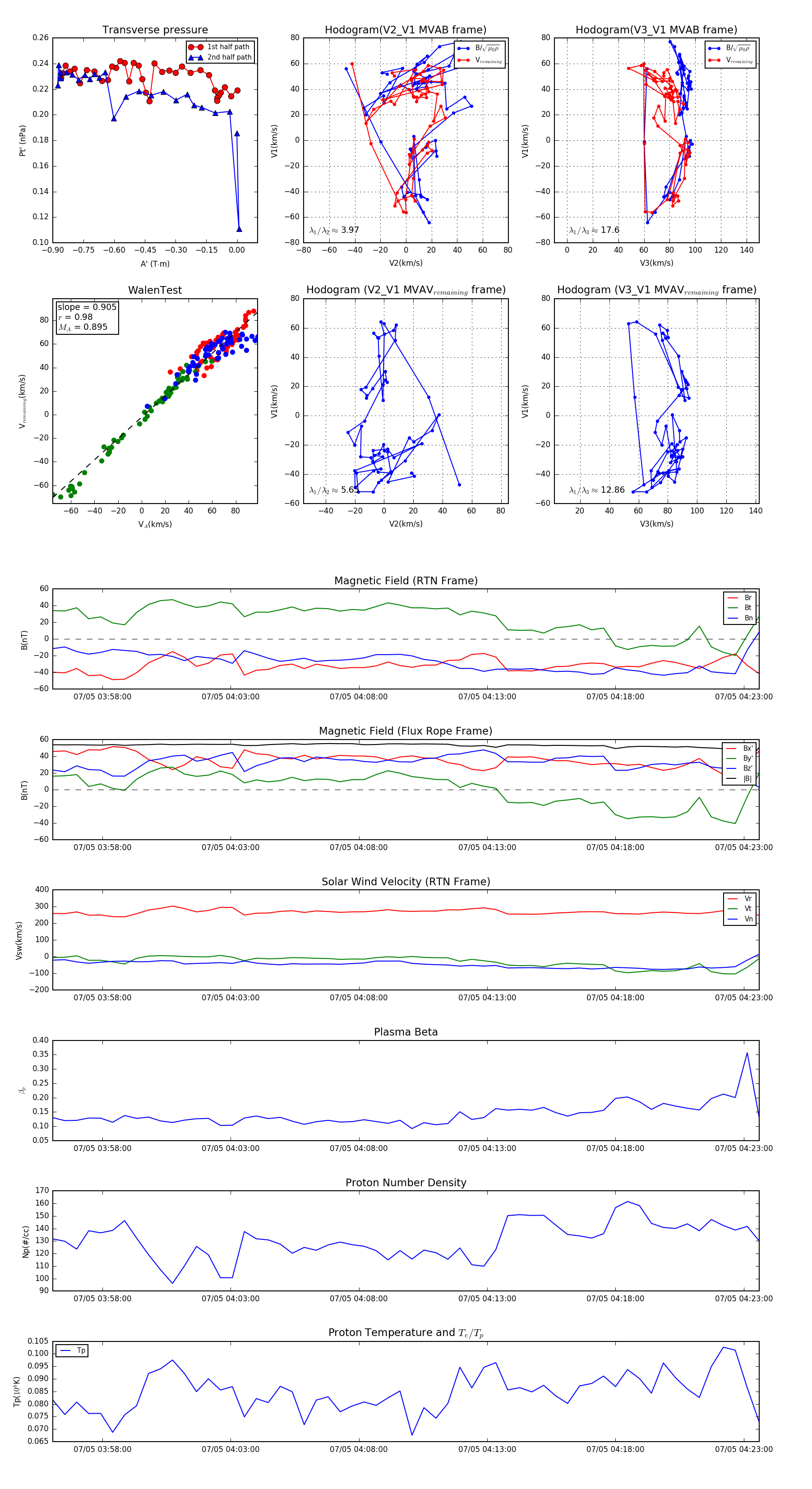
Flux Rope Event 2024-07-05 03:56:04 ~ 2024-07-05 04:23:36 (1653 seconds)


plot