HOME   LIST
‹–   –›

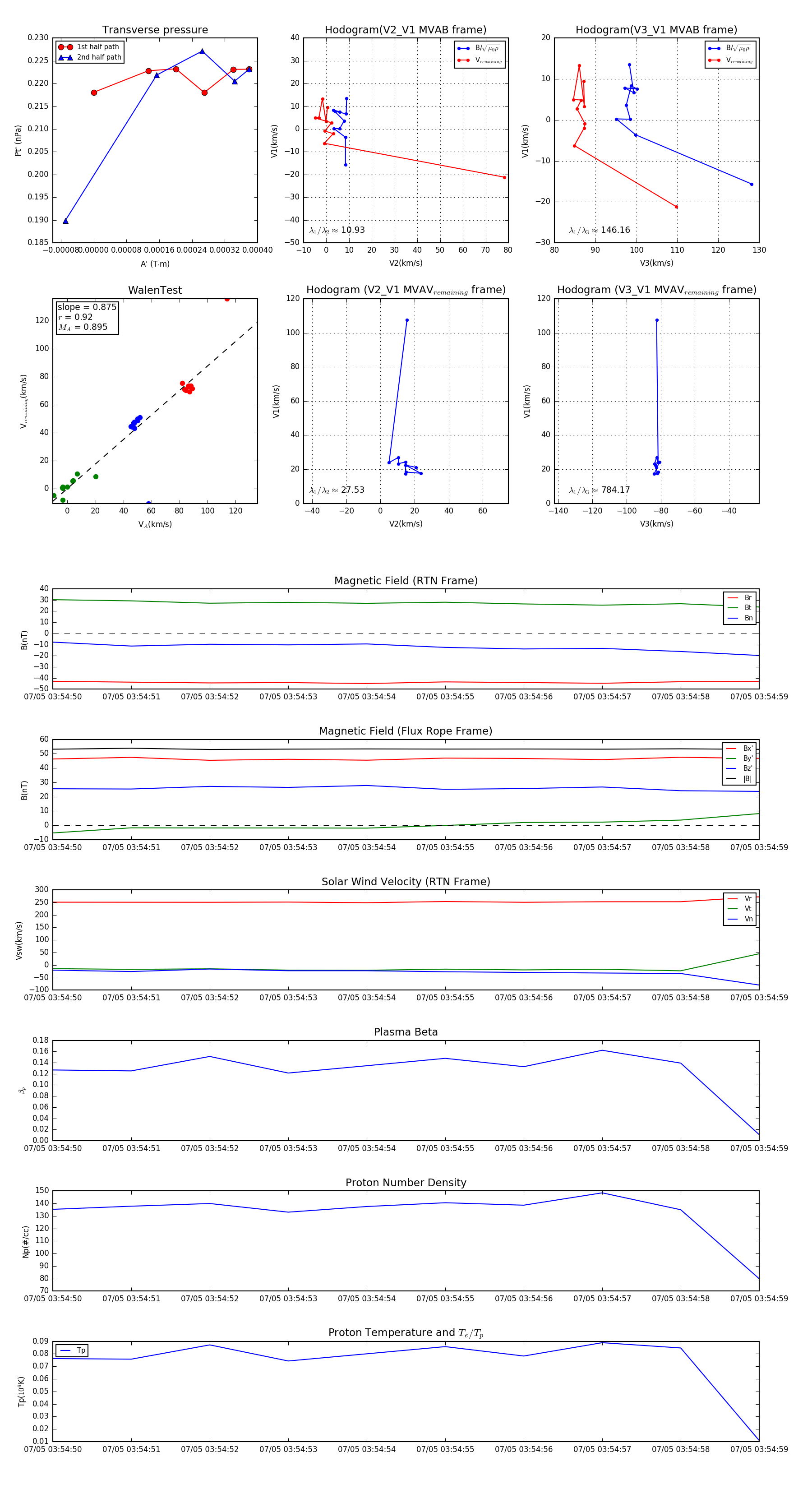
Flux Rope in 2024

Flux Rope Event 2024-07-05 03:54:50 ~ 2024-07-05 03:54:59 (10 seconds)


plot