HOME   LIST
‹–   –›

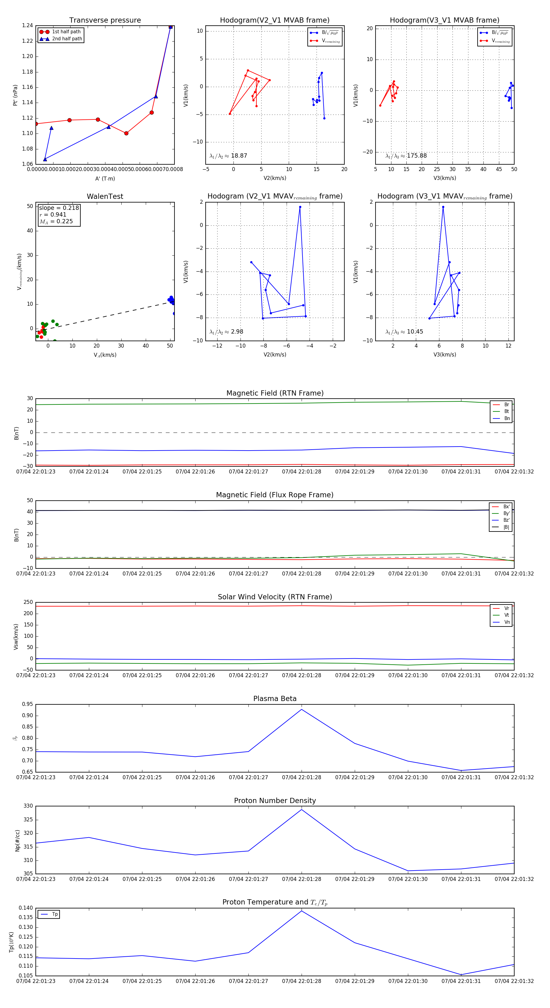
Flux Rope in 2024

Flux Rope Event 2024-07-04 22:01:23 ~ 2024-07-04 22:01:32 (10 seconds)


plot