HOME   LIST
‹–   –›

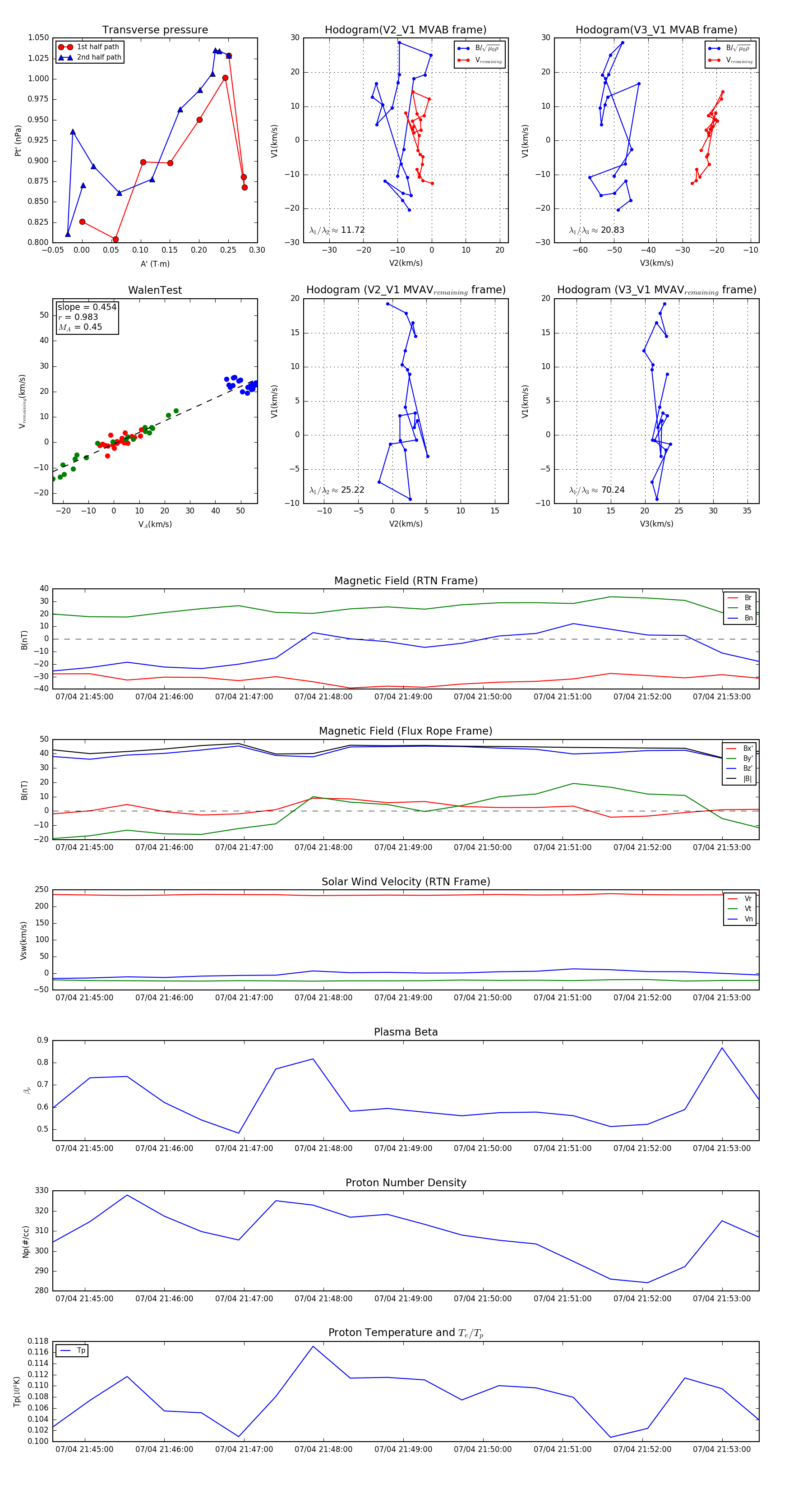
Flux Rope in 2024

Flux Rope Event 2024-07-04 21:44:36 ~ 2024-07-04 21:53:28 (533 seconds)


plot