HOME   LIST
‹–   –›

Flux Rope in 2024

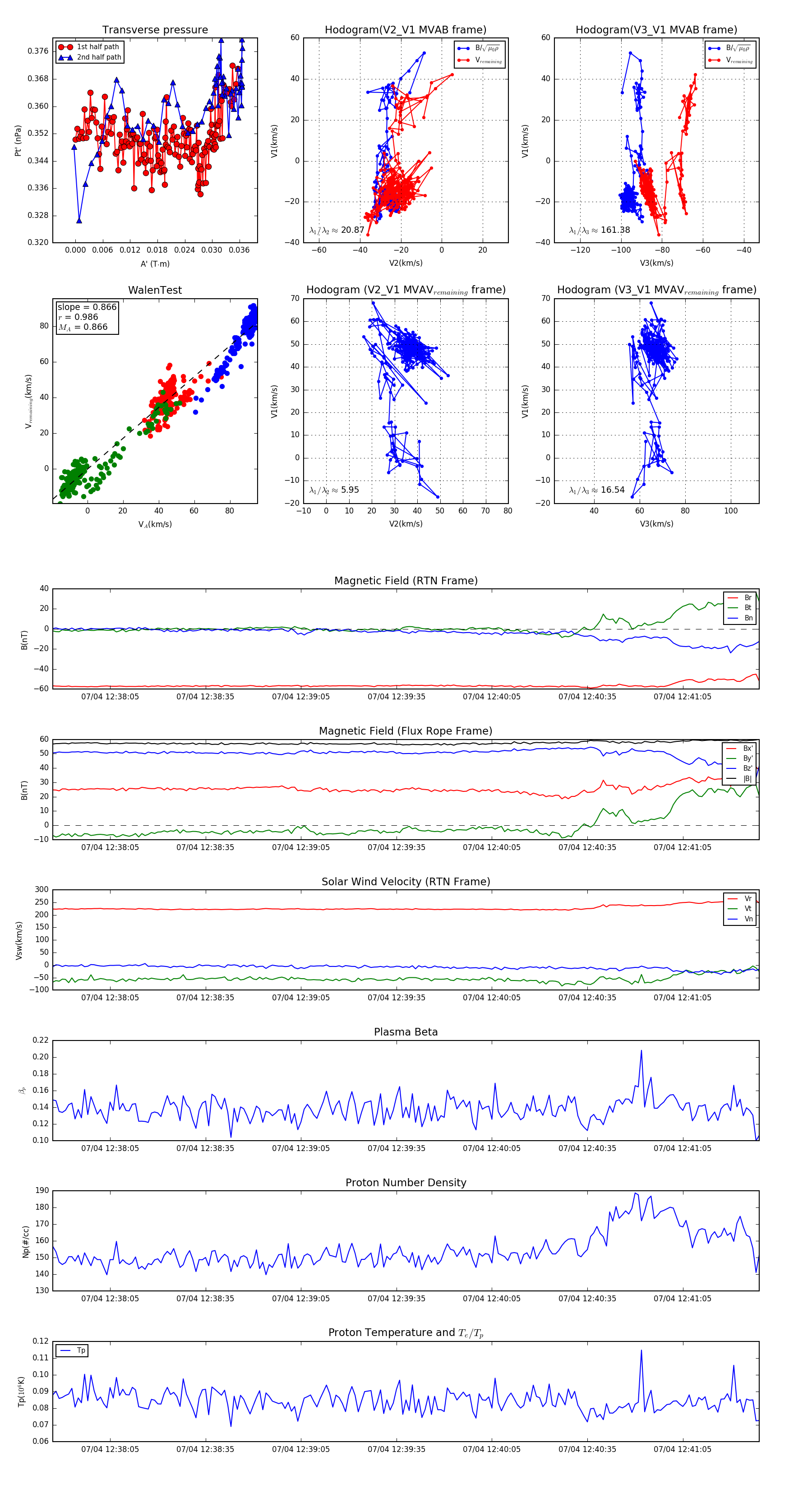
Flux Rope Event 2024-07-04 12:37:47 ~ 2024-07-04 12:41:29 (223 seconds)


plot