HOME   LIST
‹–   –›

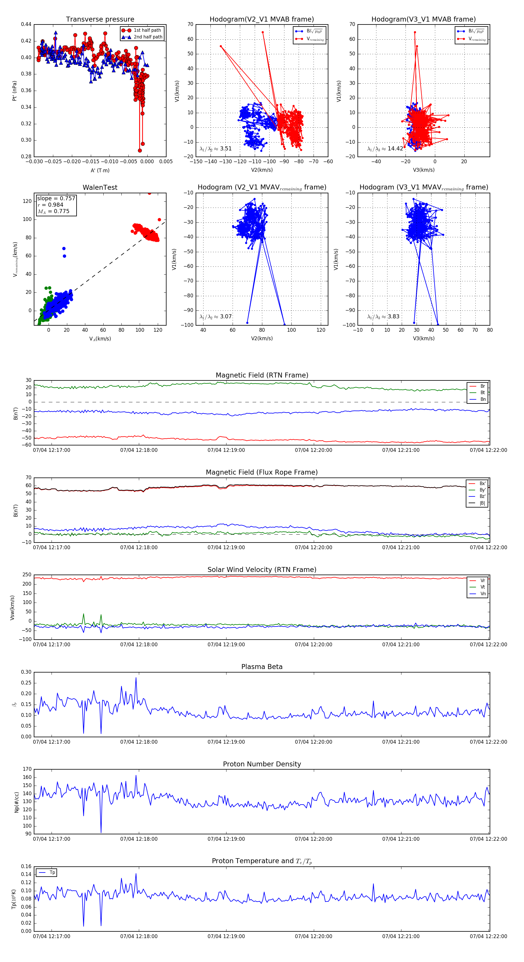
Flux Rope in 2024

Flux Rope Event 2024-07-04 12:16:48 ~ 2024-07-04 12:22:01 (314 seconds)


plot