HOME   LIST
‹–   –›

Flux Rope in 2024

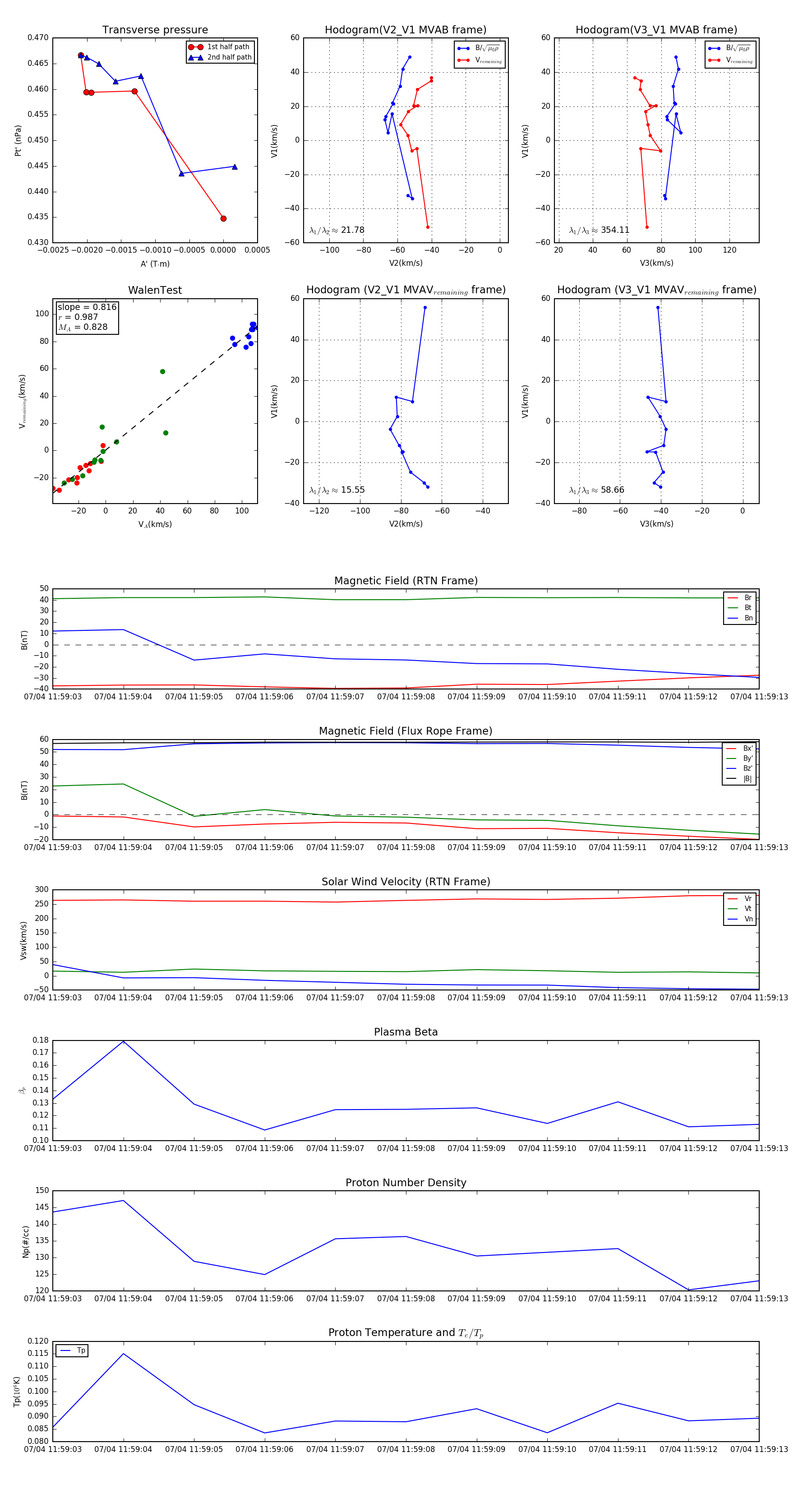
Flux Rope Event 2024-07-04 11:59:03 ~ 2024-07-04 11:59:13 (11 seconds)


plot