HOME   LIST
‹–   –›

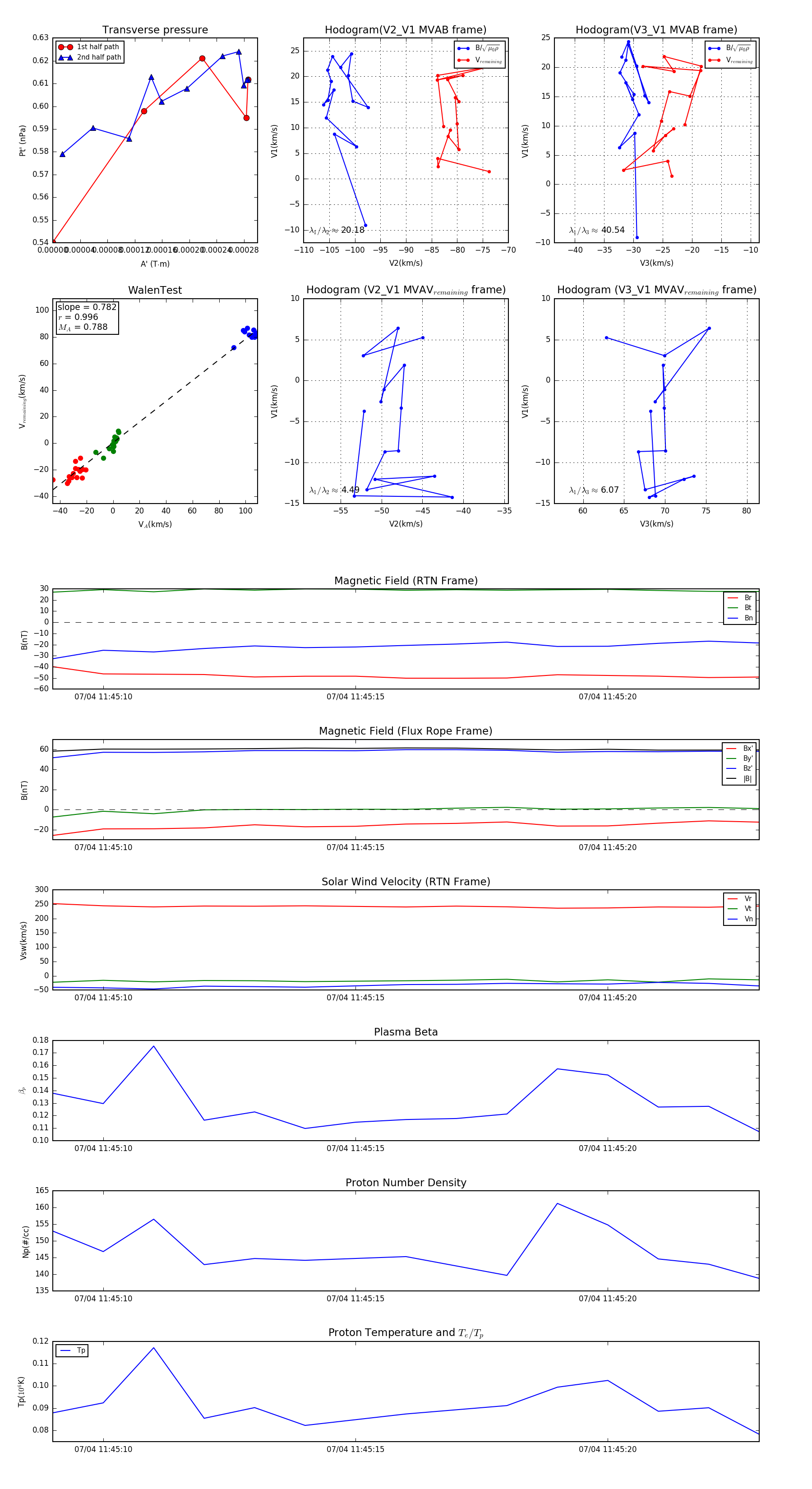
Flux Rope in 2024

Flux Rope Event 2024-07-04 11:45:09 ~ 2024-07-04 11:45:23 (15 seconds)


plot