HOME   LIST
‹–   –›

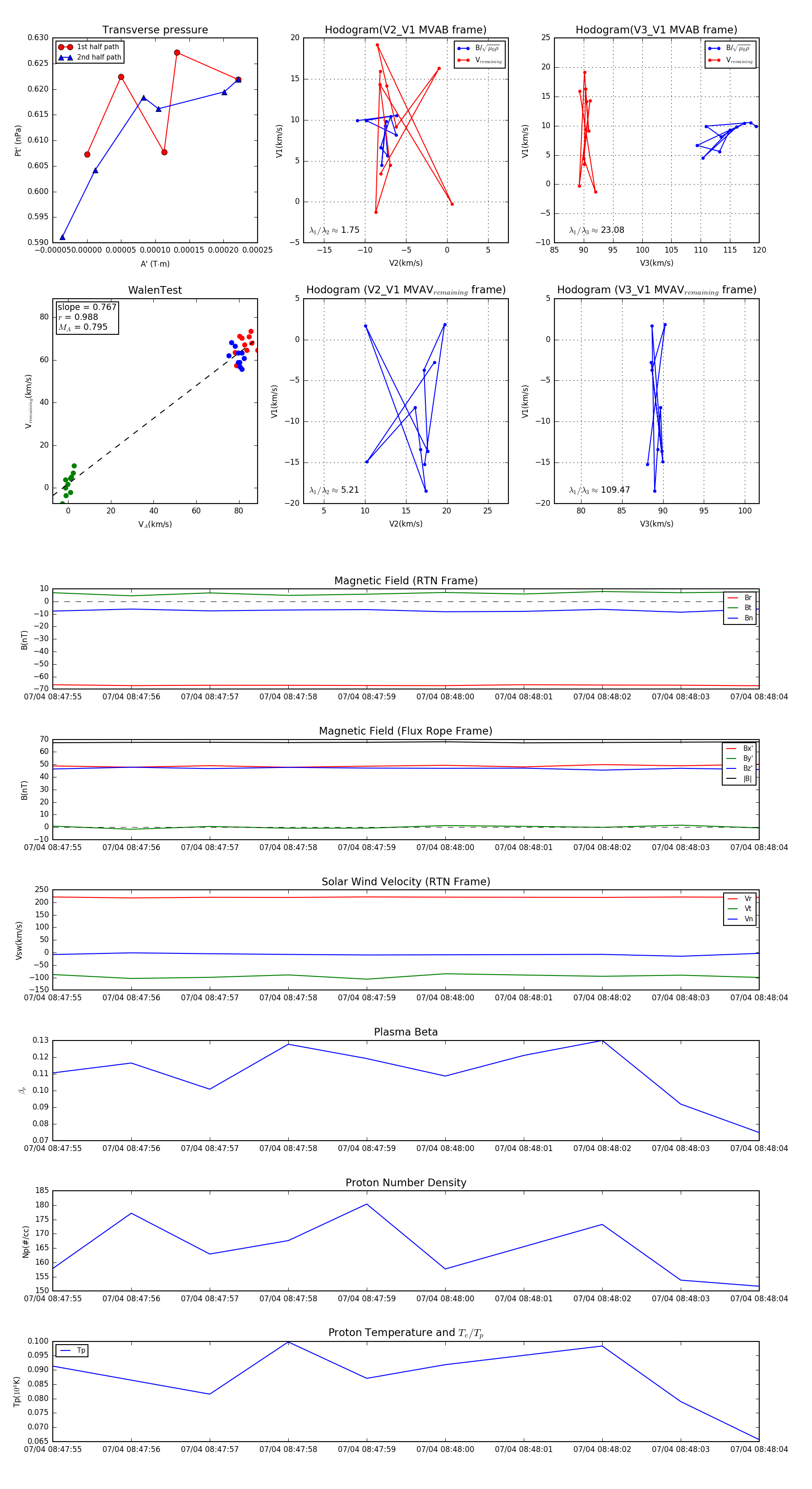
Flux Rope in 2024

Flux Rope Event 2024-07-04 08:47:55 ~ 2024-07-04 08:48:04 (10 seconds)


plot