HOME   LIST
‹–   –›

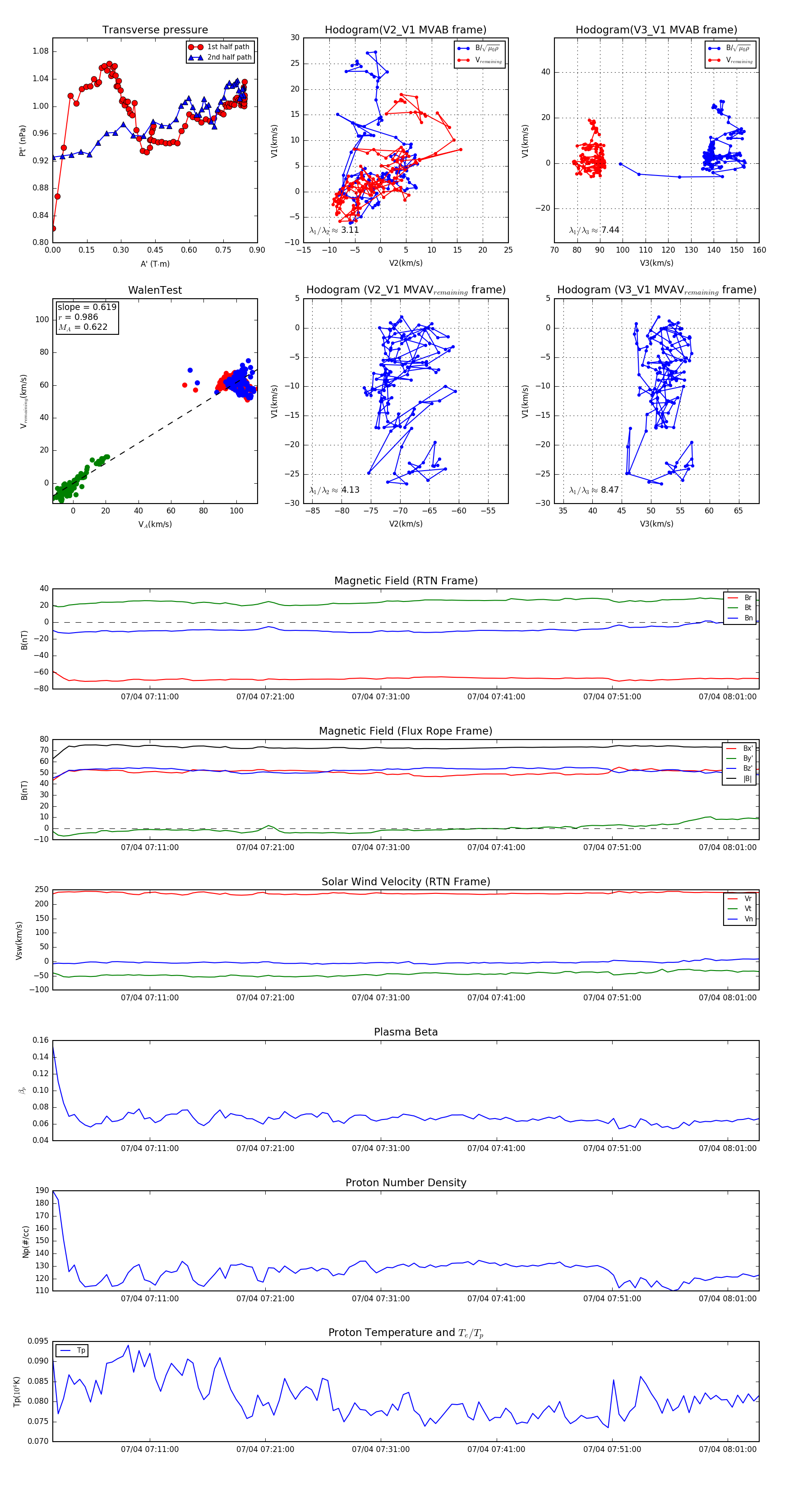
Flux Rope in 2024

Flux Rope Event 2024-07-04 07:02:36 ~ 2024-07-04 08:03:44 (3669 seconds)


plot