HOME   LIST
‹–   –›

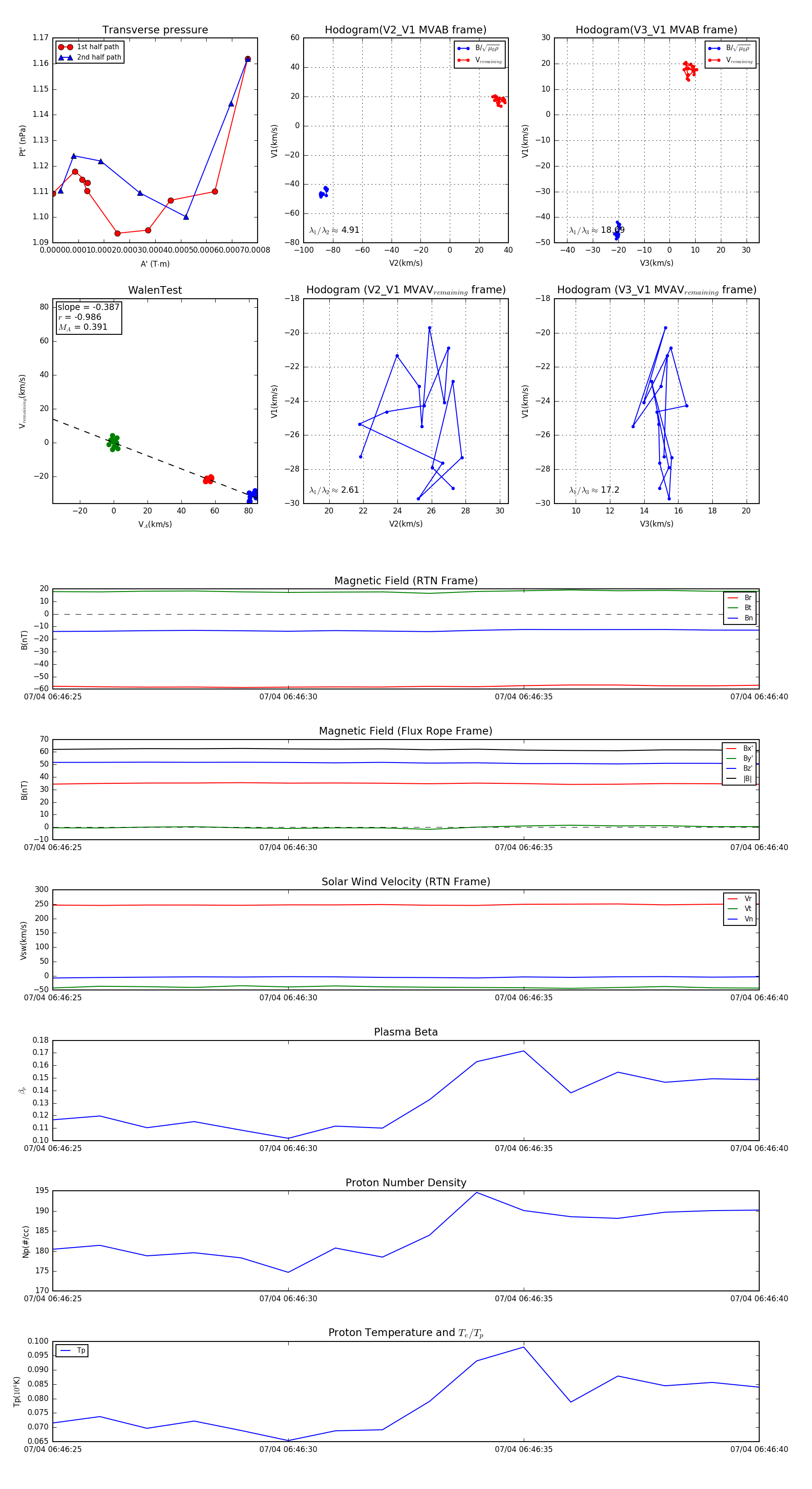
Flux Rope in 2024

Flux Rope Event 2024-07-04 06:46:25 ~ 2024-07-04 06:46:40 (16 seconds)


plot