HOME   LIST
‹–   –›

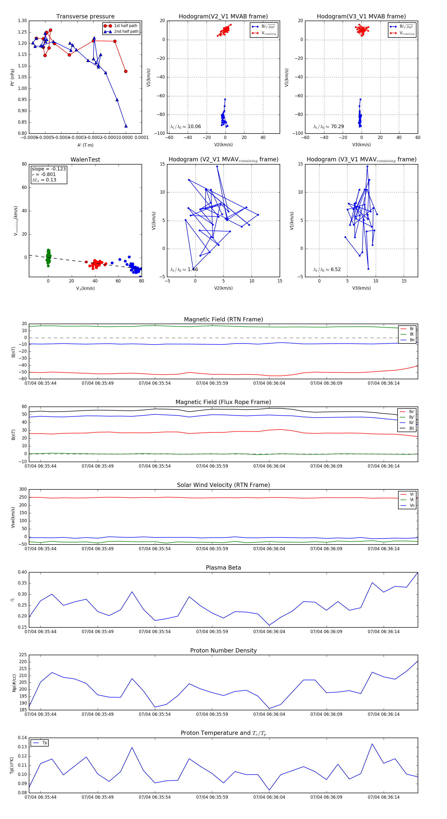
Flux Rope in 2024

Flux Rope Event 2024-07-04 06:35:43 ~ 2024-07-04 06:36:17 (35 seconds)


plot