HOME   LIST
‹–   –›

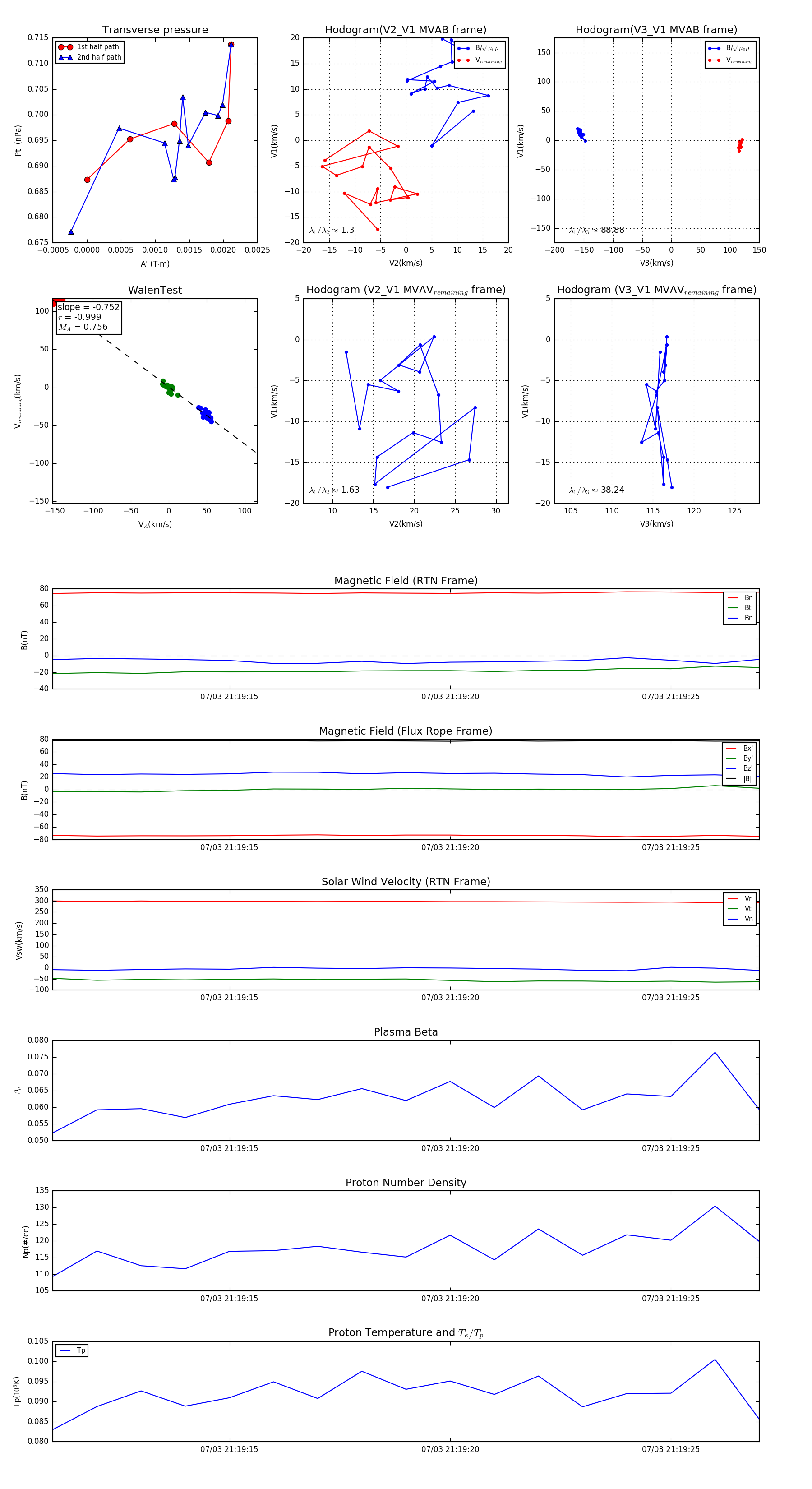
Flux Rope in 2024

Flux Rope Event 2024-07-03 21:19:11 ~ 2024-07-03 21:19:27 (17 seconds)


plot