HOME   LIST
‹–   –›

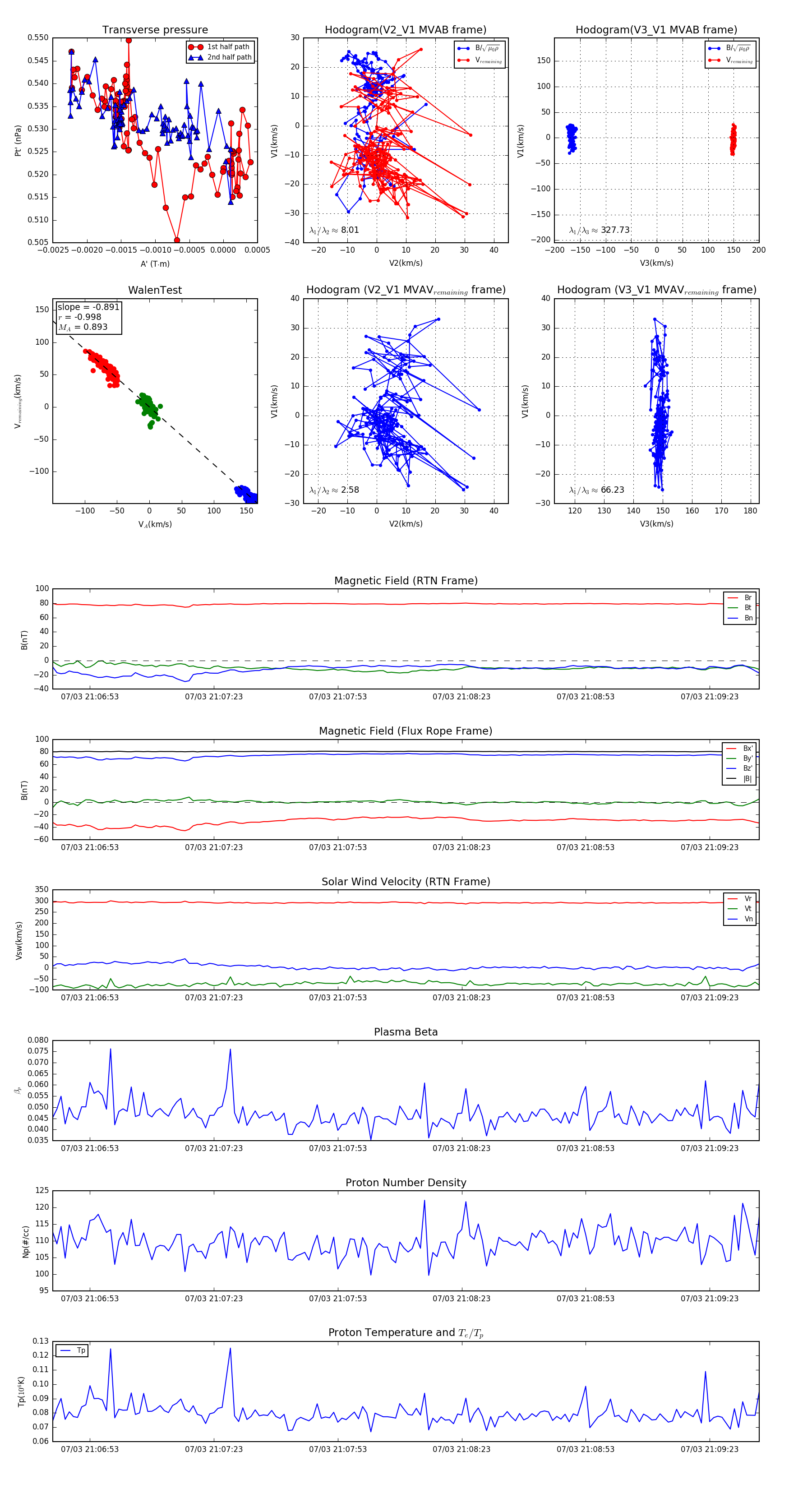
Flux Rope in 2024

Flux Rope Event 2024-07-03 21:06:44 ~ 2024-07-03 21:09:35 (172 seconds)


plot