HOME   LIST
‹–   –›

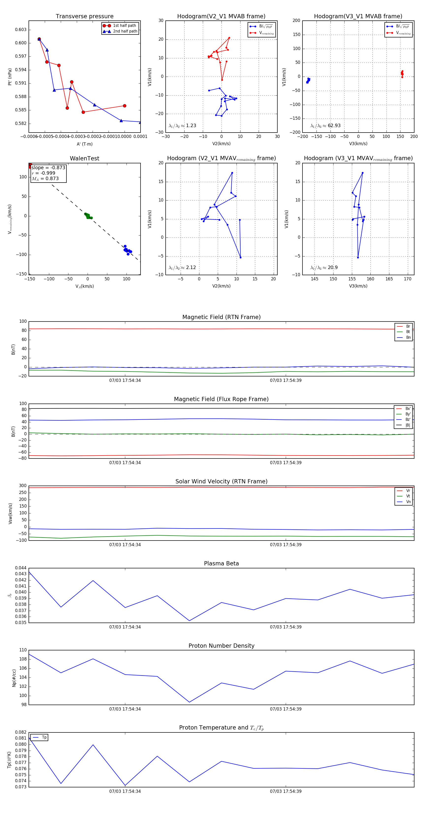
Flux Rope in 2024

Flux Rope Event 2024-07-03 17:54:31 ~ 2024-07-03 17:54:43 (13 seconds)


plot