HOME   LIST
‹–   –›

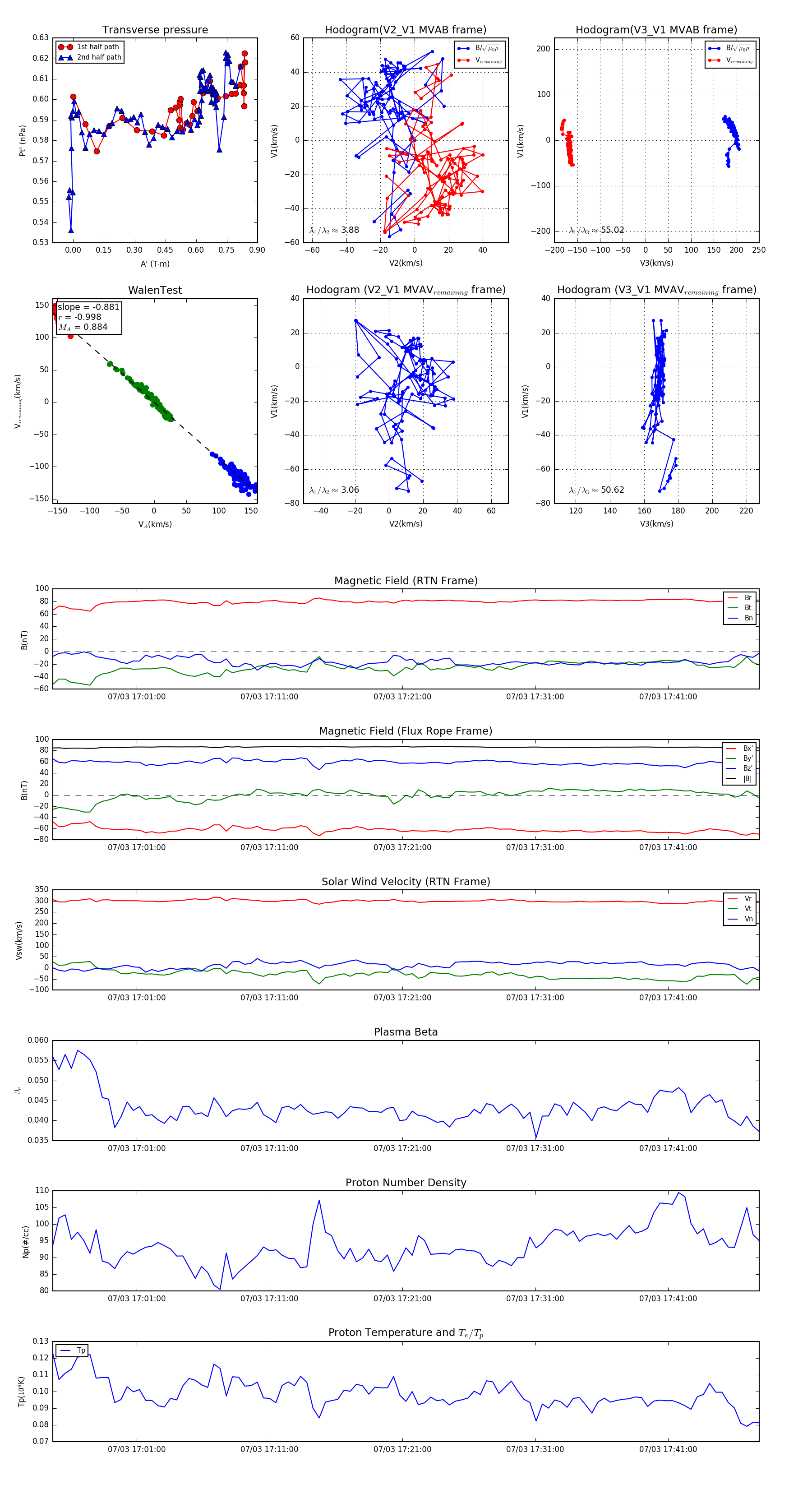
Flux Rope in 2024

Flux Rope Event 2024-07-03 16:54:40 ~ 2024-07-03 17:47:52 (3193 seconds)


plot