HOME   LIST
‹–   –›

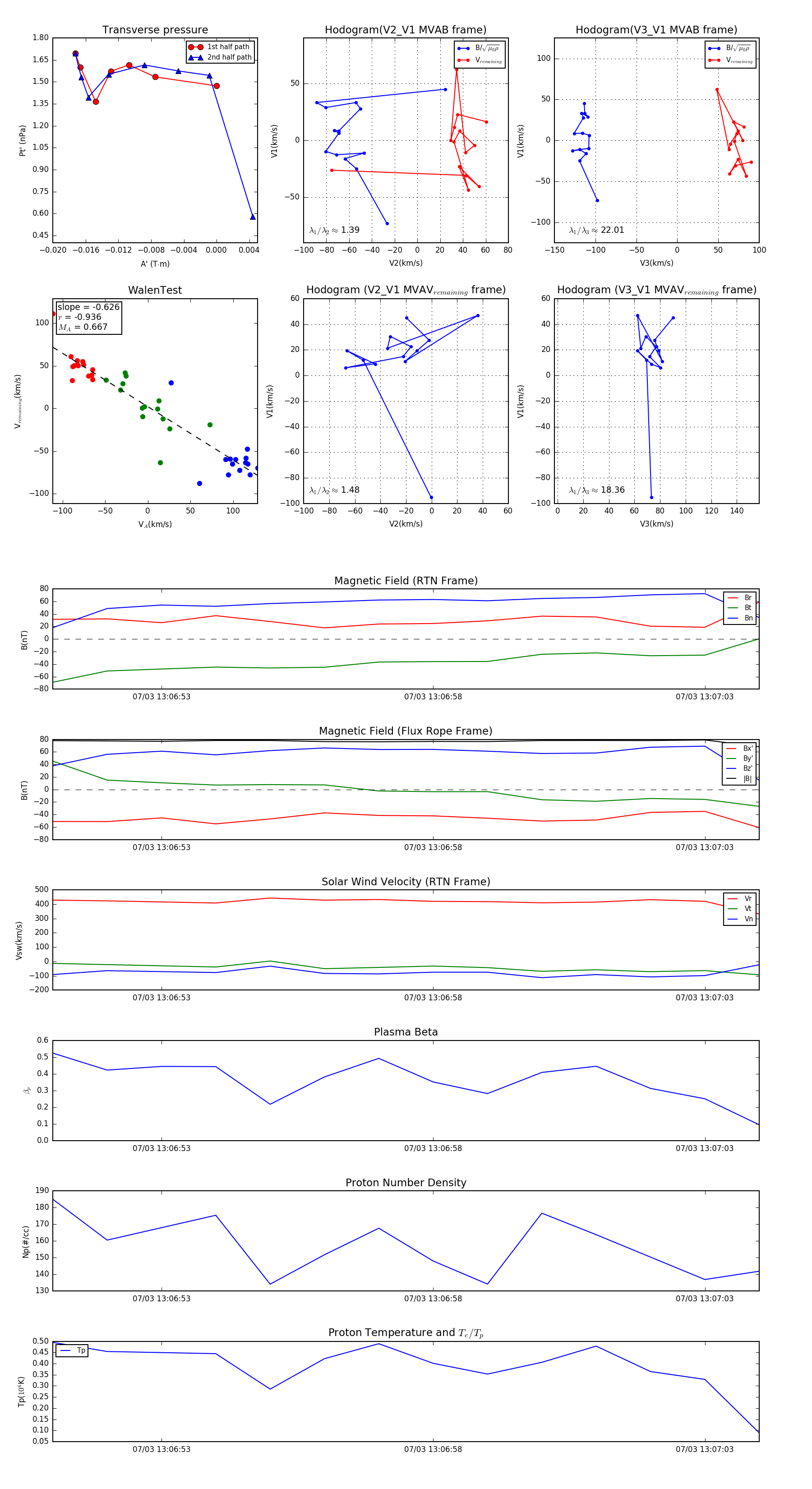
Flux Rope in 2024

Flux Rope Event 2024-07-03 13:06:51 ~ 2024-07-03 13:07:04 (14 seconds)


plot