HOME   LIST
‹–   –›

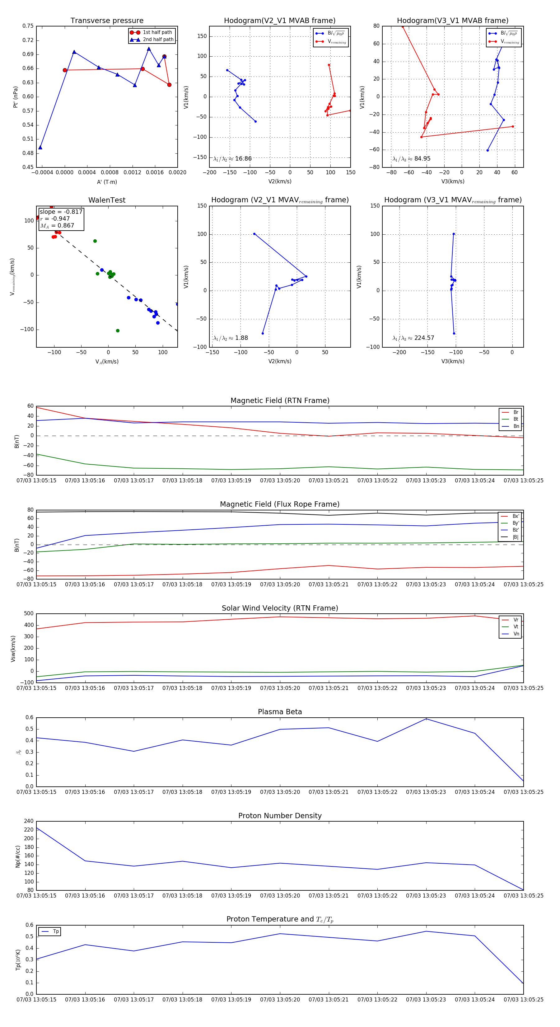
Flux Rope in 2024

Flux Rope Event 2024-07-03 13:05:15 ~ 2024-07-03 13:05:25 (11 seconds)


plot