HOME   LIST
‹–   –›

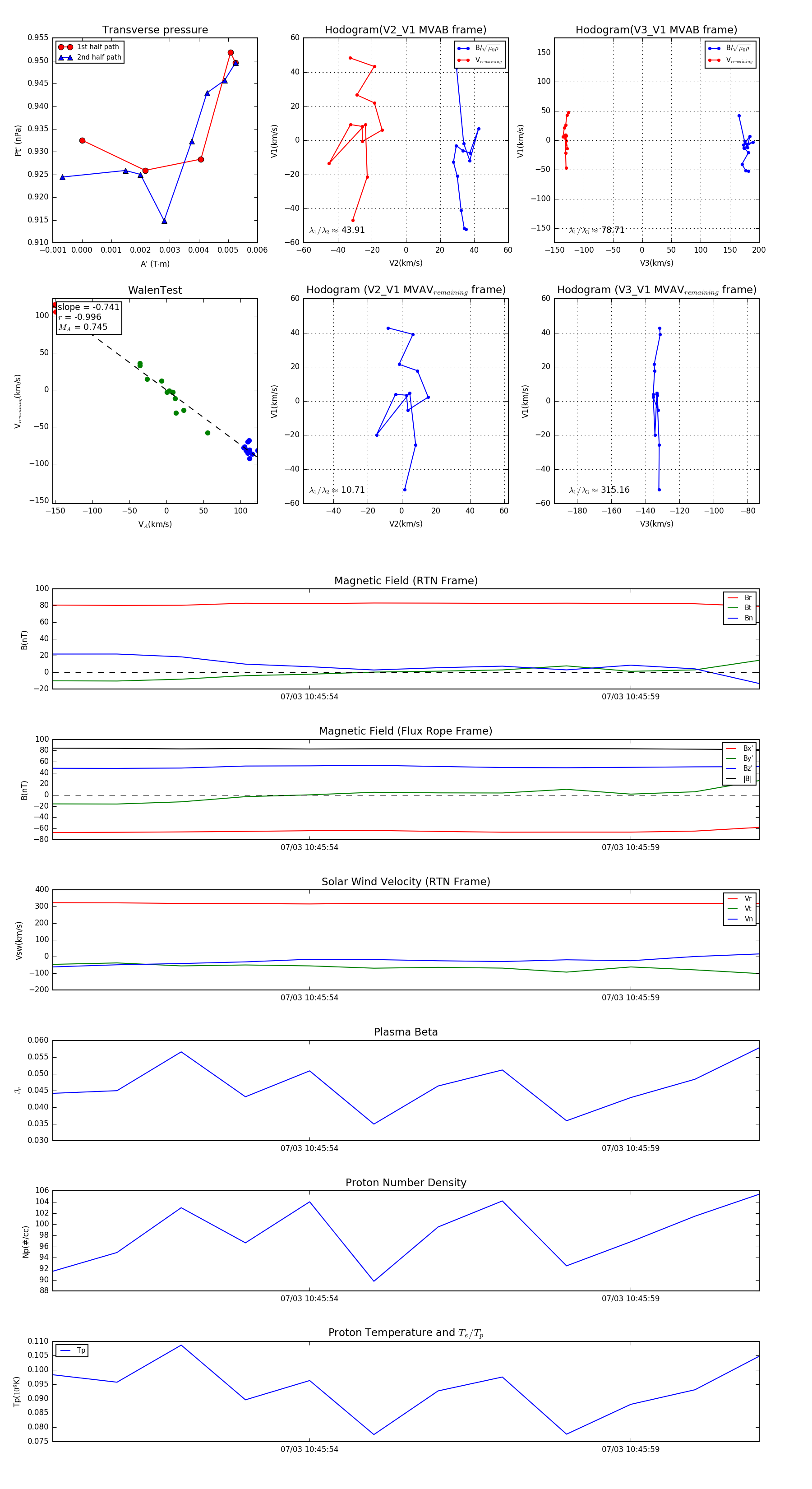
Flux Rope in 2024

Flux Rope Event 2024-07-03 10:45:50 ~ 2024-07-03 10:46:01 (12 seconds)


plot