HOME   LIST
‹–   –›

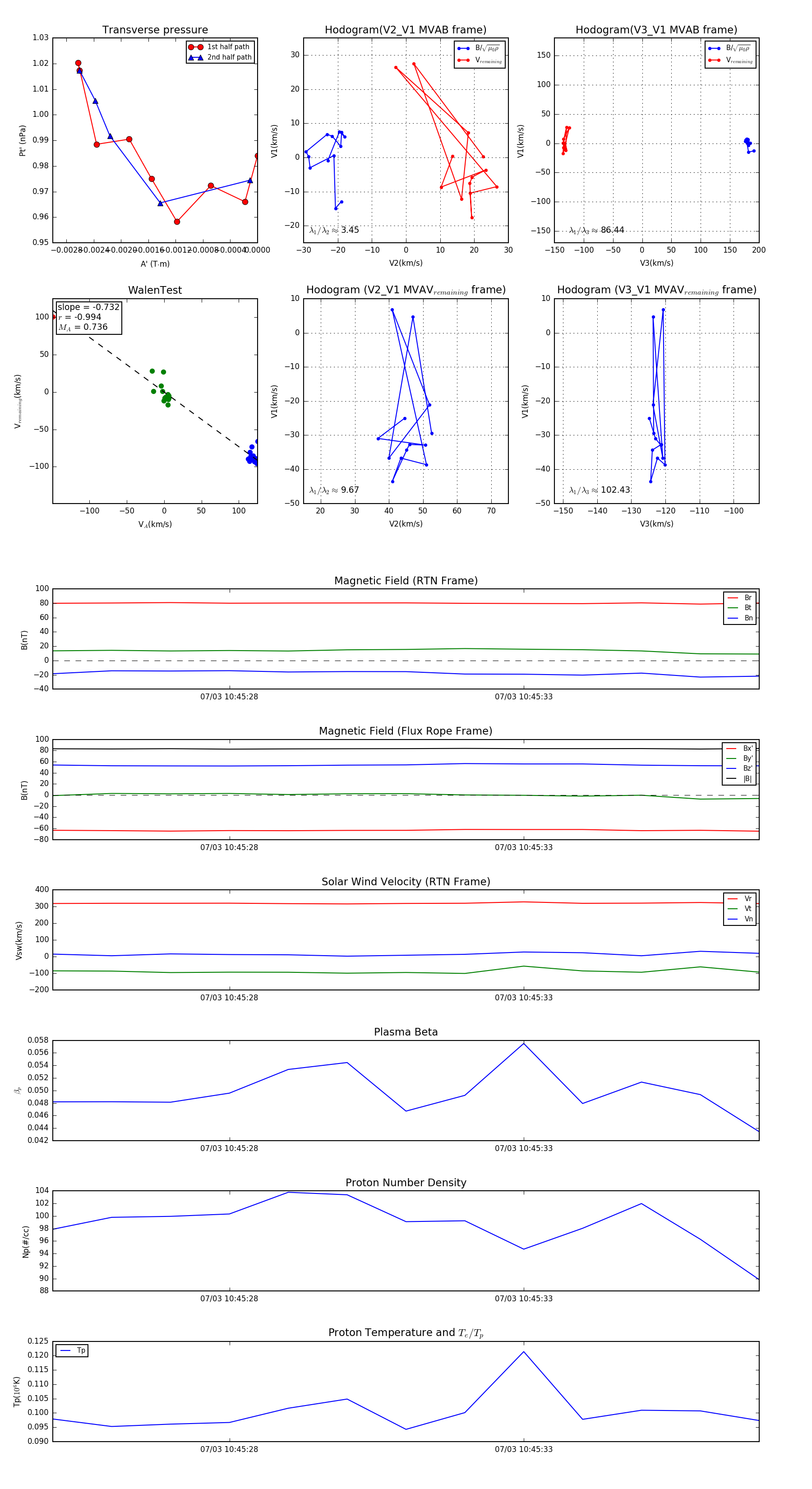
Flux Rope in 2024

Flux Rope Event 2024-07-03 10:45:25 ~ 2024-07-03 10:45:37 (13 seconds)


plot