HOME   LIST
‹–   –›

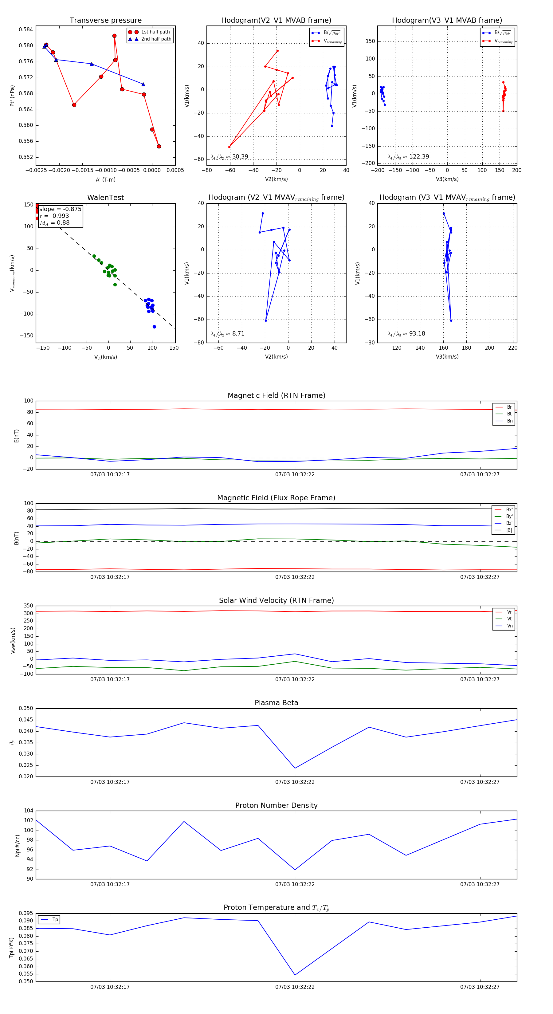
Flux Rope in 2024

Flux Rope Event 2024-07-03 10:32:15 ~ 2024-07-03 10:32:28 (14 seconds)


plot