HOME   LIST
‹–   –›

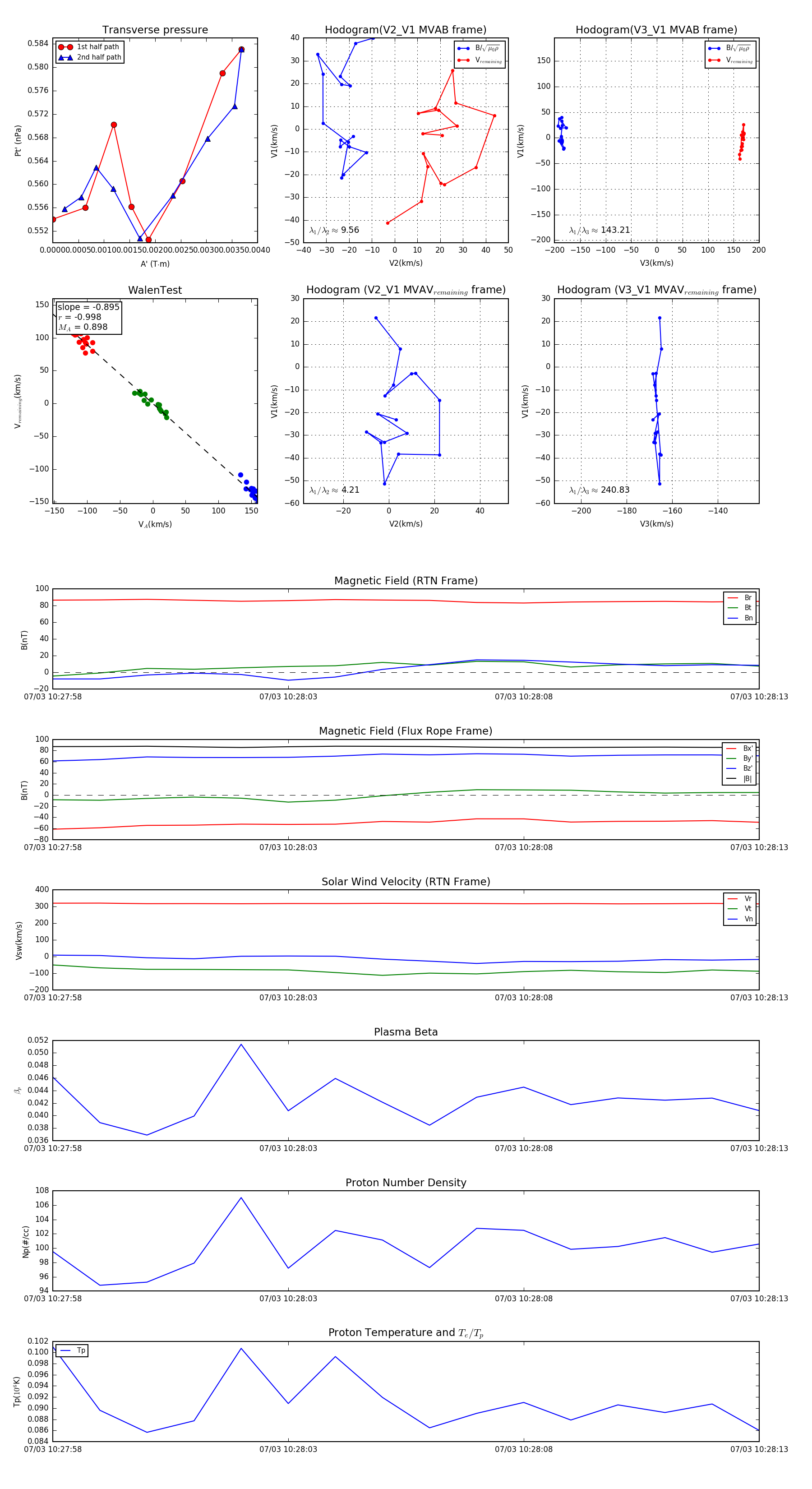
Flux Rope in 2024

Flux Rope Event 2024-07-03 10:27:58 ~ 2024-07-03 10:28:13 (16 seconds)


plot