HOME   LIST
‹–   –›

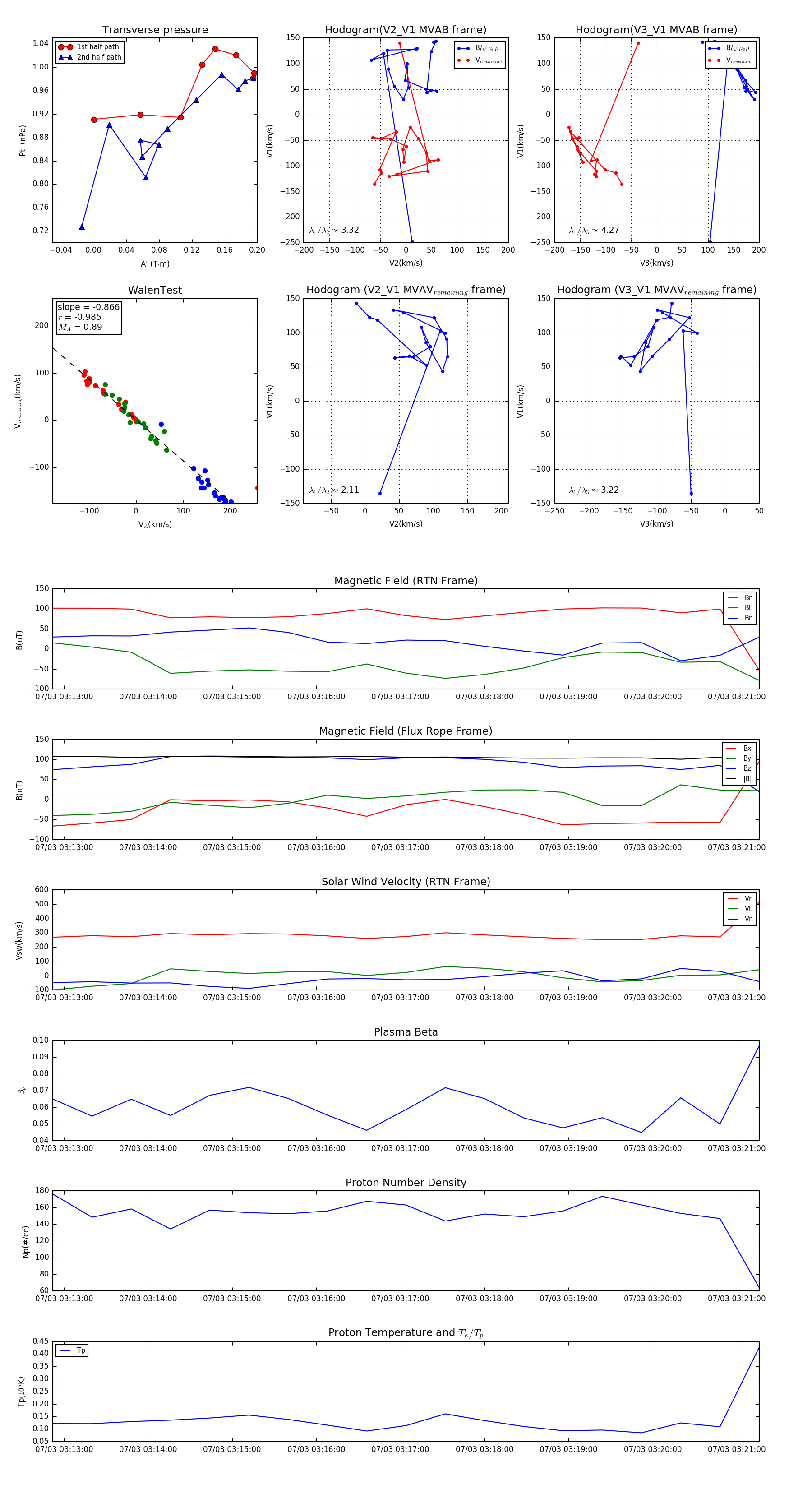
Flux Rope in 2024

Flux Rope Event 2024-07-03 03:12:52 ~ 2024-07-03 03:21:16 (505 seconds)


plot