HOME   LIST
‹–   –›

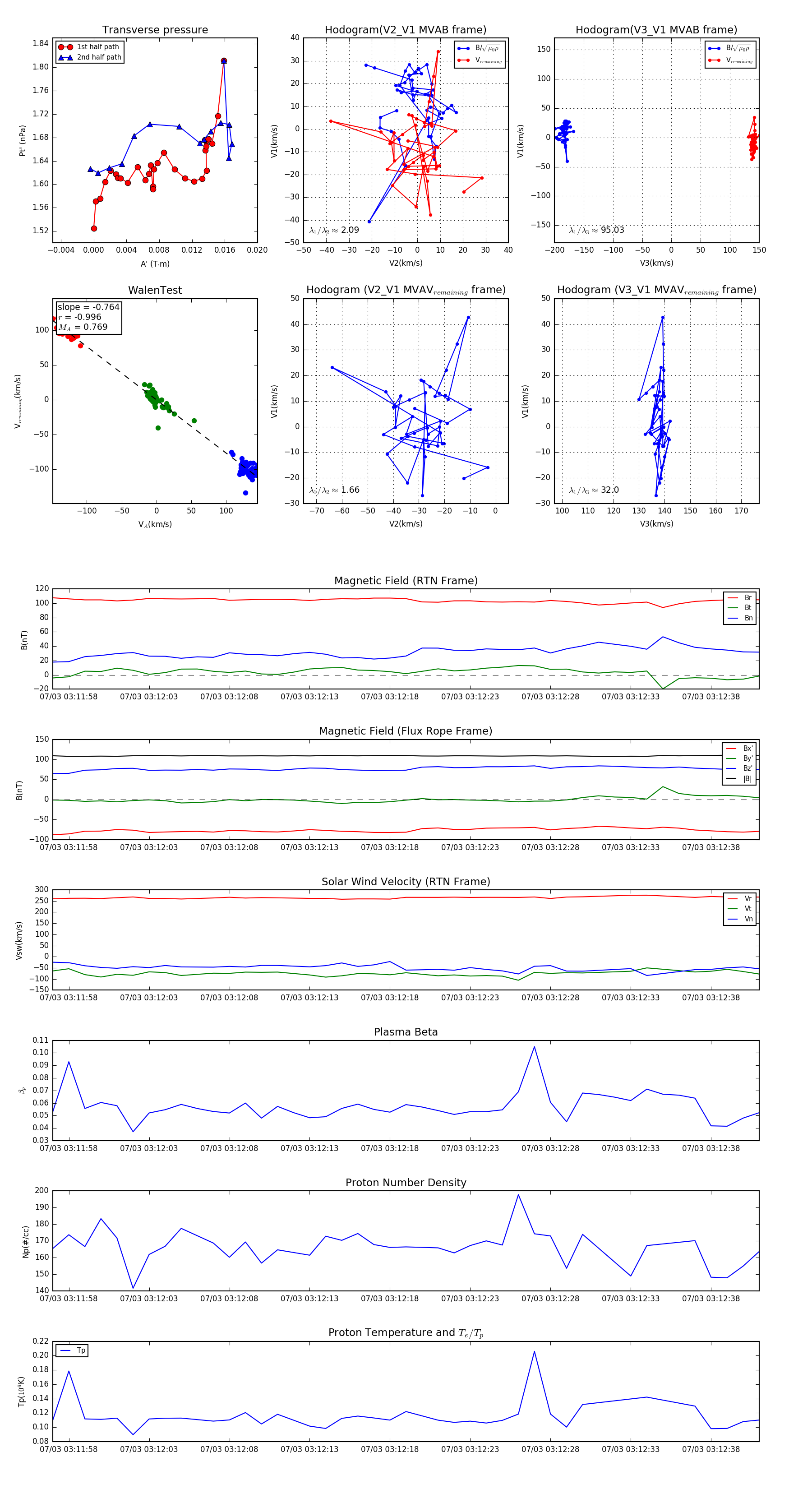
Flux Rope in 2024

Flux Rope Event 2024-07-03 03:11:57 ~ 2024-07-03 03:12:41 (45 seconds)


plot