HOME   LIST
‹–   –›

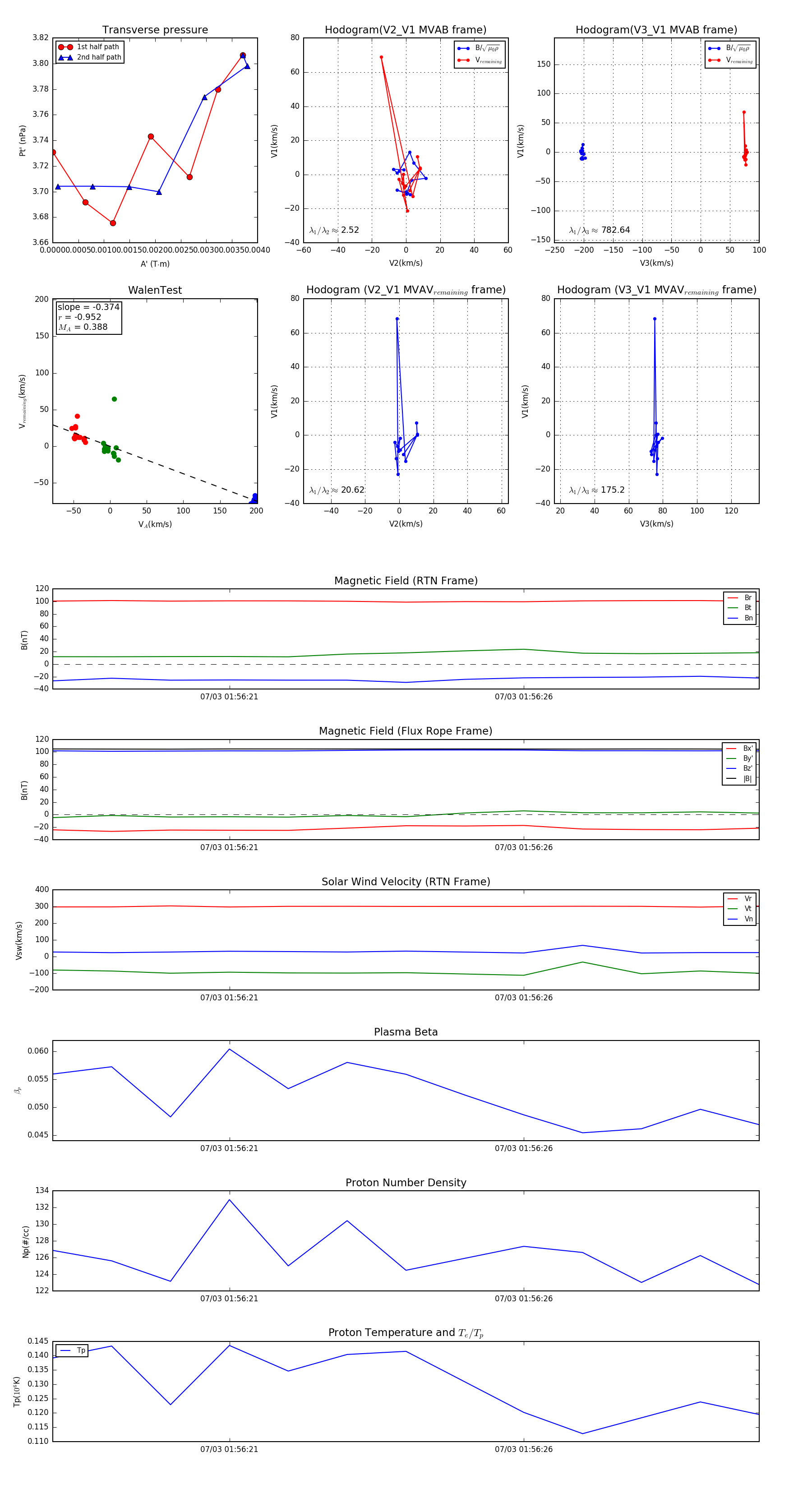
Flux Rope in 2024

Flux Rope Event 2024-07-03 01:56:18 ~ 2024-07-03 01:56:30 (13 seconds)


plot