HOME   LIST
‹–   –›

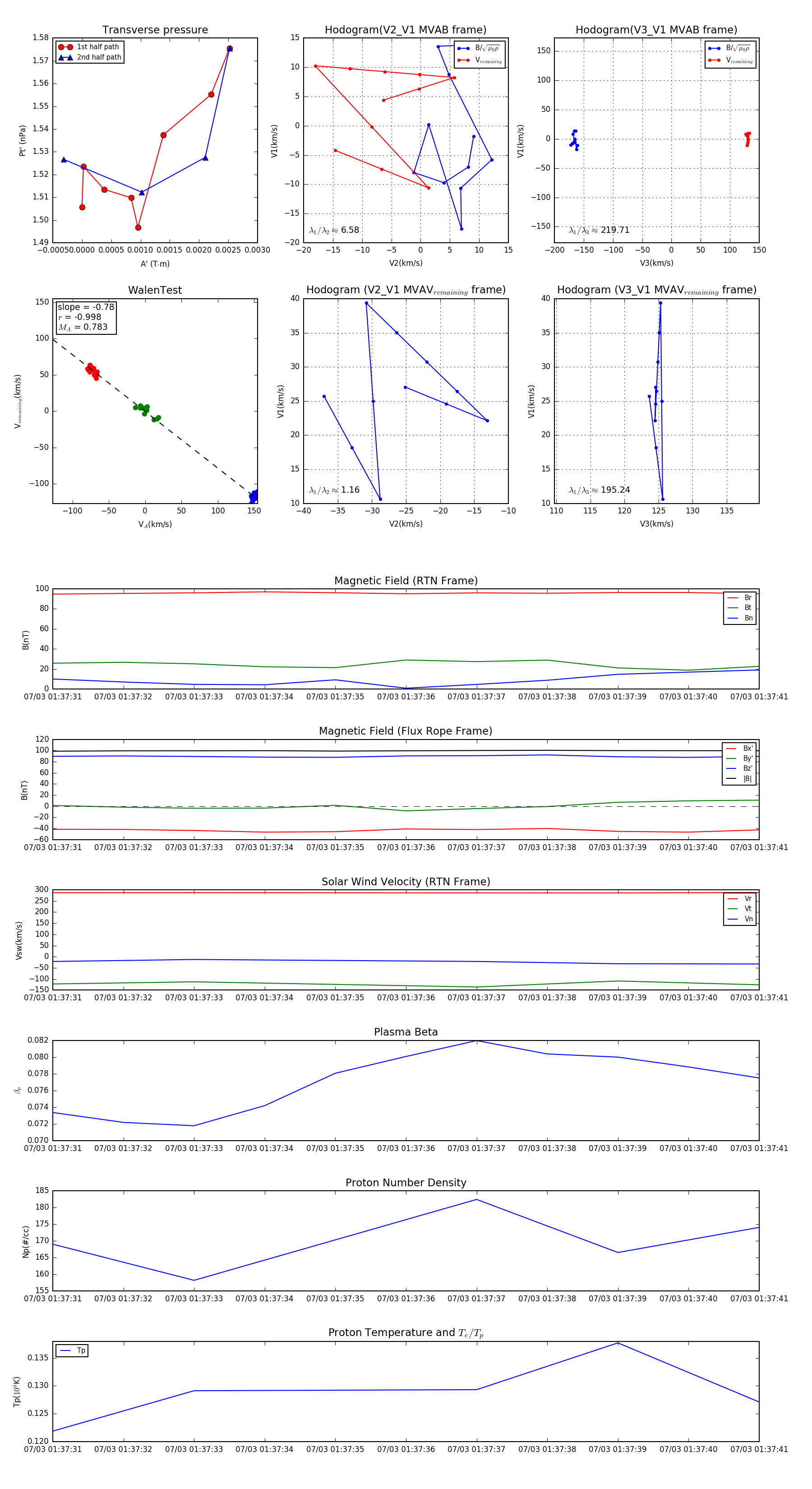
Flux Rope in 2024

Flux Rope Event 2024-07-03 01:37:31 ~ 2024-07-03 01:37:41 (11 seconds)


plot