HOME   LIST
‹–   –›

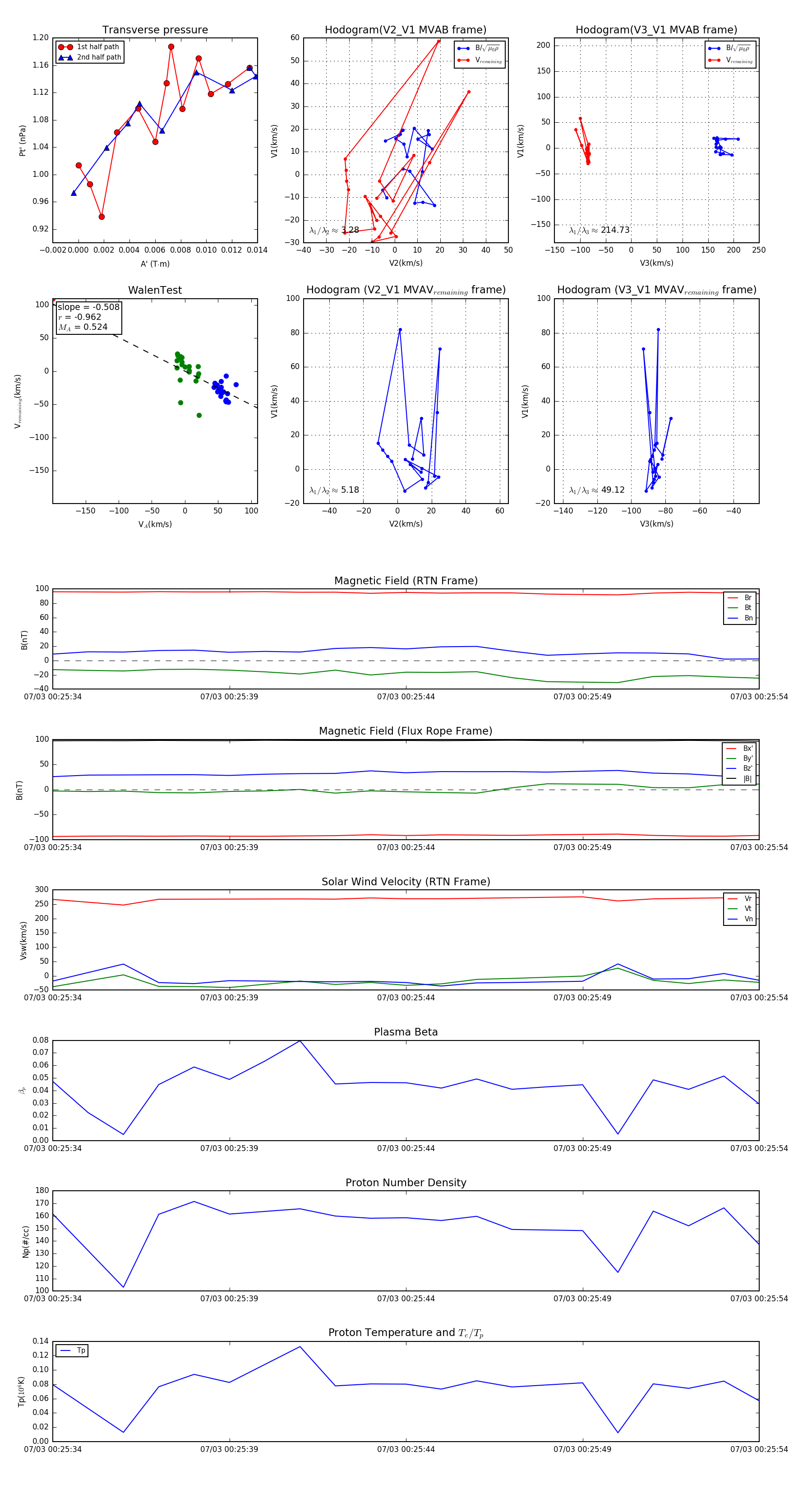
Flux Rope in 2024

Flux Rope Event 2024-07-03 00:25:34 ~ 2024-07-03 00:25:54 (21 seconds)


plot