HOME   LIST
‹–   –›

Flux Rope in 2024

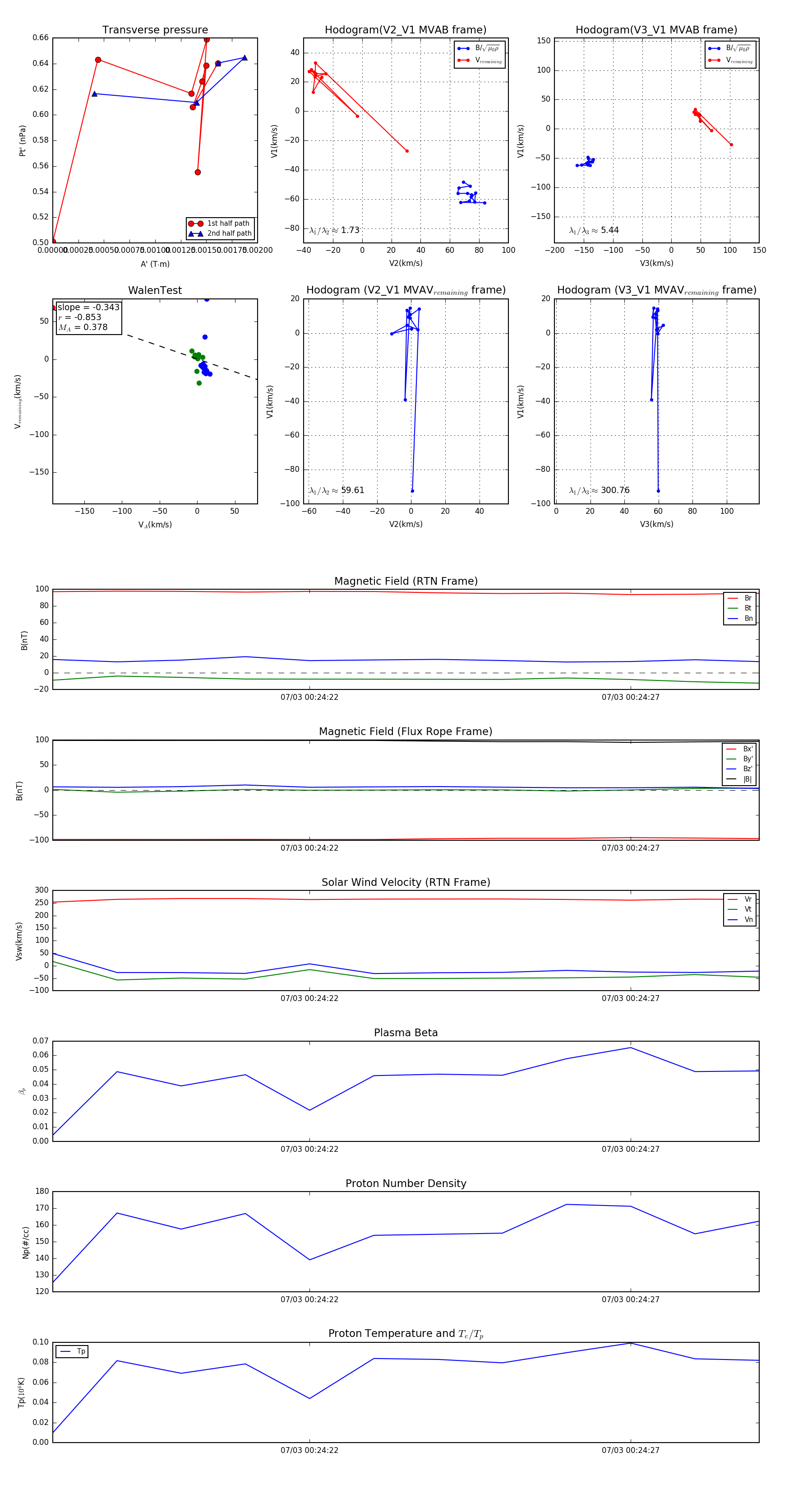
Flux Rope Event 2024-07-03 00:24:18 ~ 2024-07-03 00:24:29 (12 seconds)


plot