HOME   LIST
‹–   –›

Flux Rope in 2024

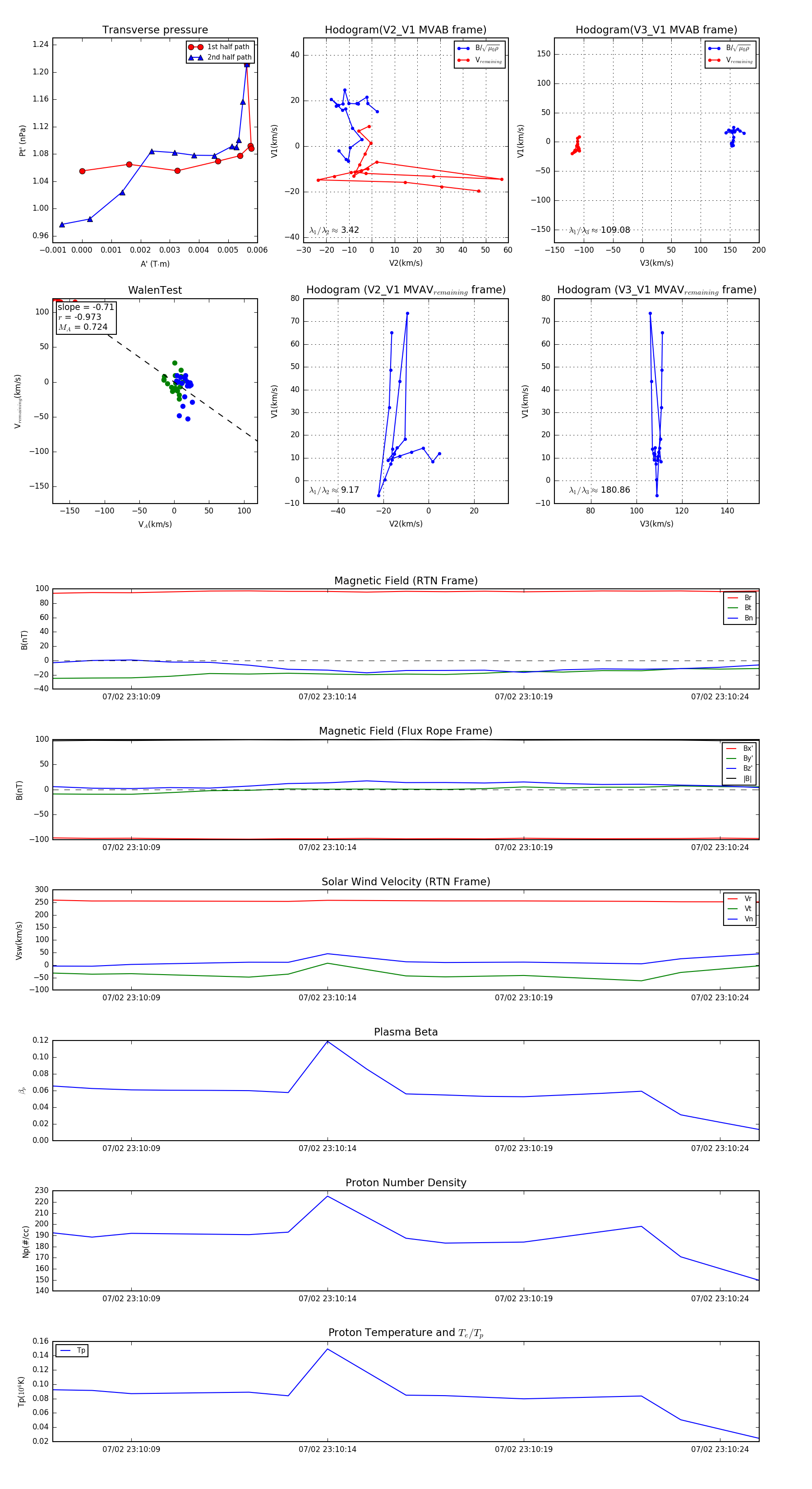
Flux Rope Event 2024-07-02 23:10:07 ~ 2024-07-02 23:10:25 (19 seconds)


plot