HOME   LIST
‹–   –›

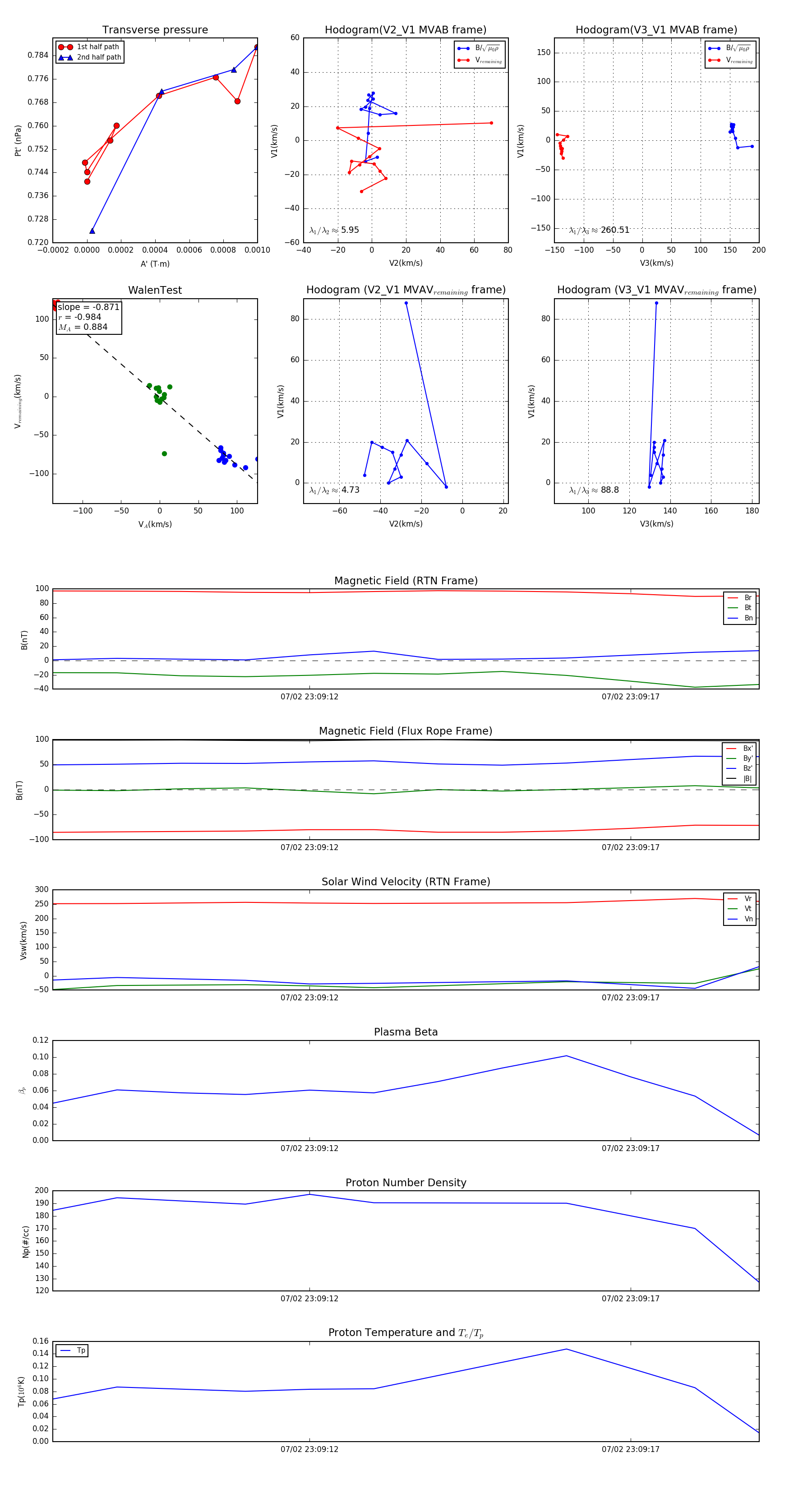
Flux Rope in 2024

Flux Rope Event 2024-07-02 23:09:08 ~ 2024-07-02 23:09:19 (12 seconds)


plot