HOME   LIST
‹–   –›

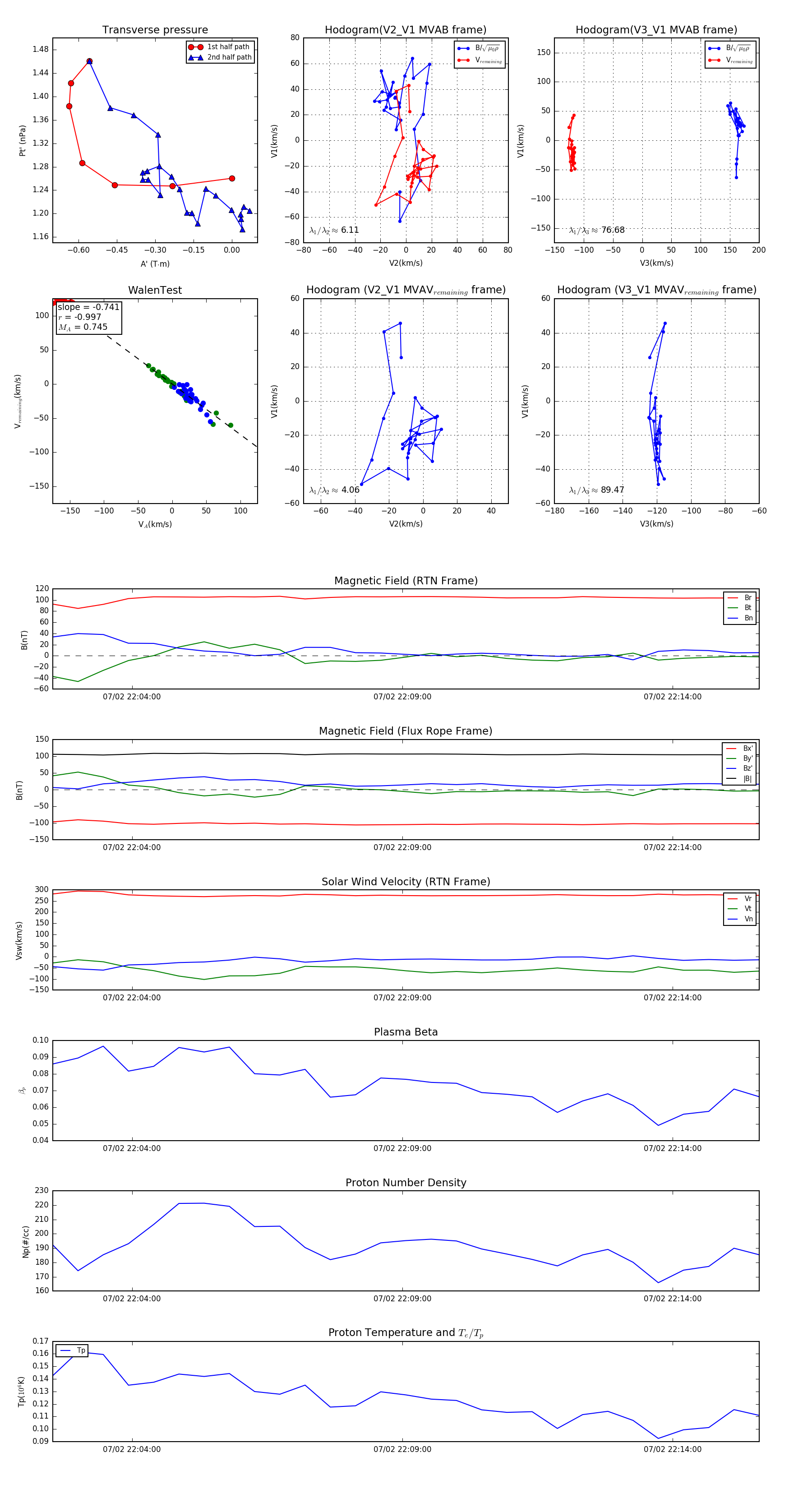
Flux Rope in 2024

Flux Rope Event 2024-07-02 22:02:32 ~ 2024-07-02 22:15:36 (785 seconds)


plot