HOME   LIST
‹–   –›

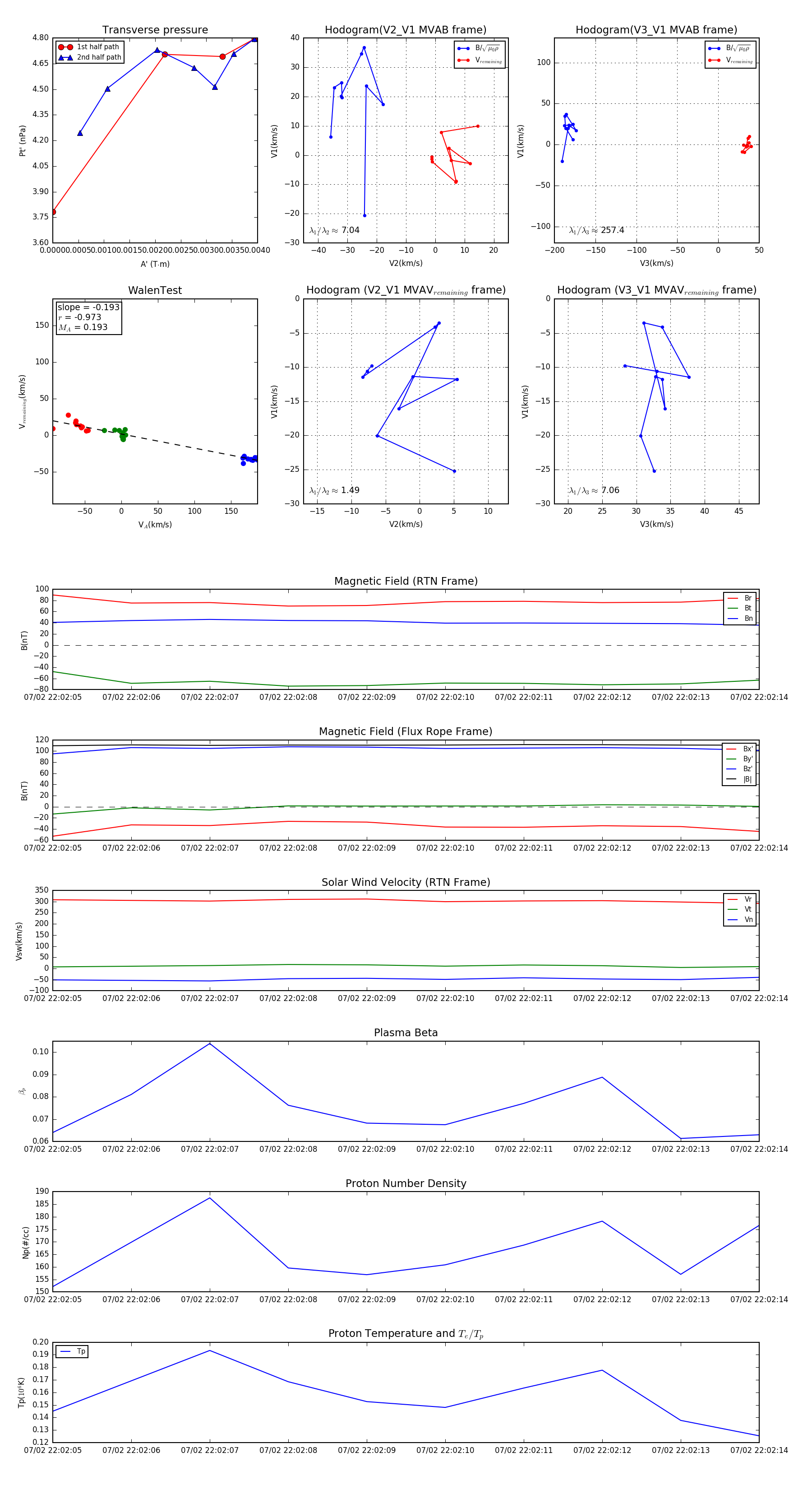
Flux Rope in 2024

Flux Rope Event 2024-07-02 22:02:05 ~ 2024-07-02 22:02:14 (10 seconds)


plot