HOME   LIST
‹–   –›

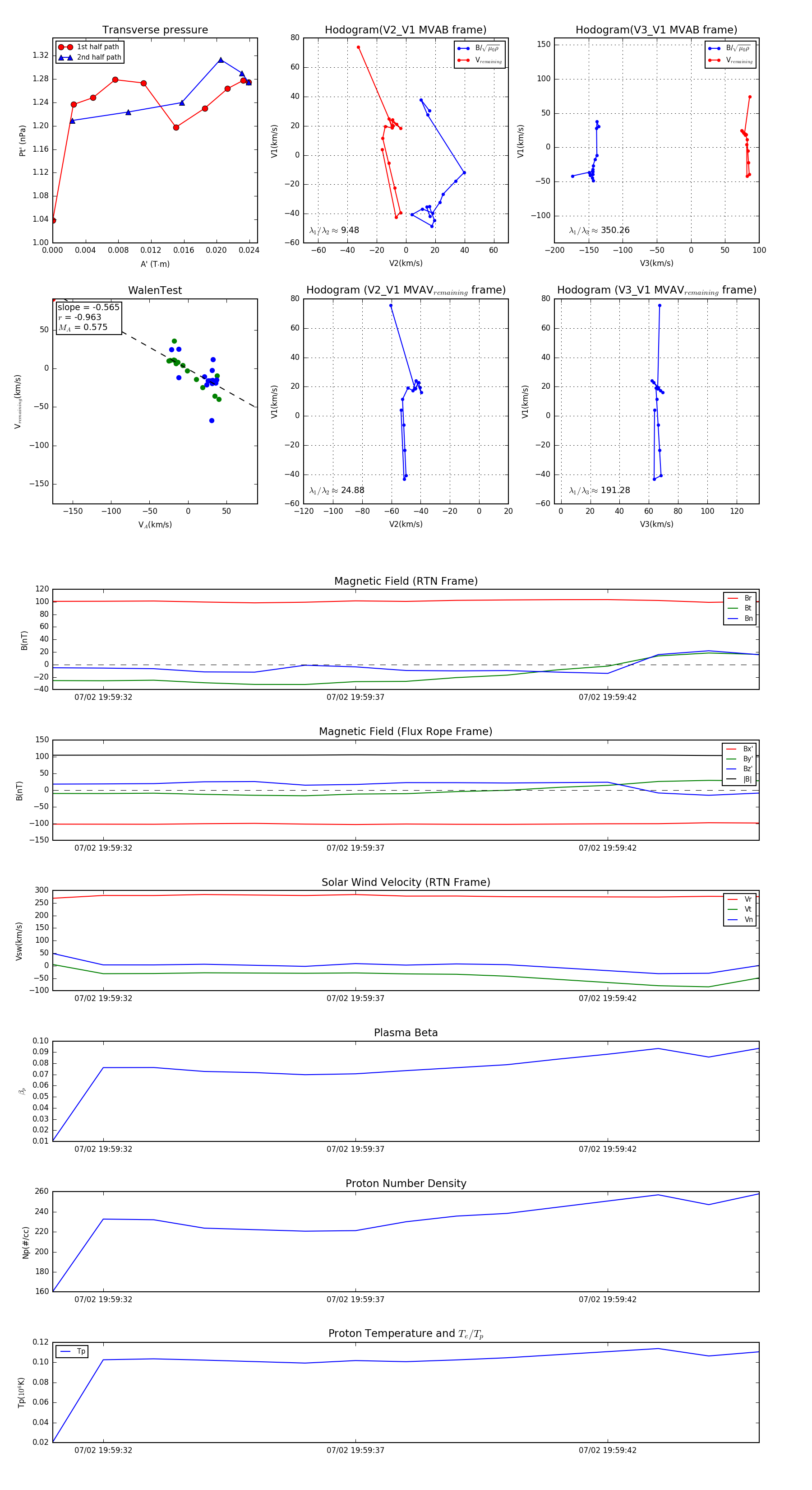
Flux Rope in 2024

Flux Rope Event 2024-07-02 19:59:31 ~ 2024-07-02 19:59:45 (15 seconds)


plot