HOME   LIST
‹–   –›

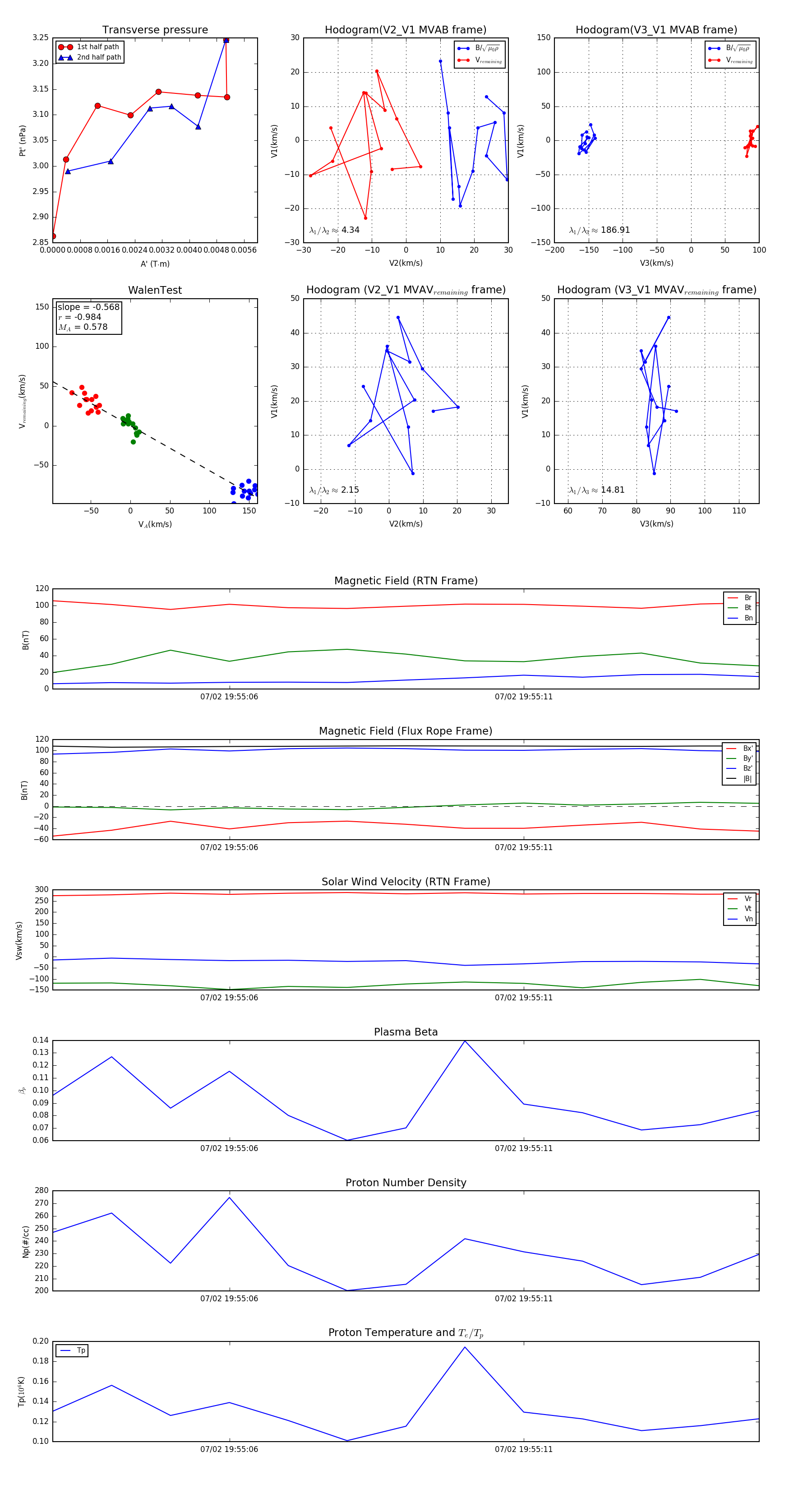
Flux Rope in 2024

Flux Rope Event 2024-07-02 19:55:03 ~ 2024-07-02 19:55:15 (13 seconds)


plot