HOME   LIST
‹–   –›

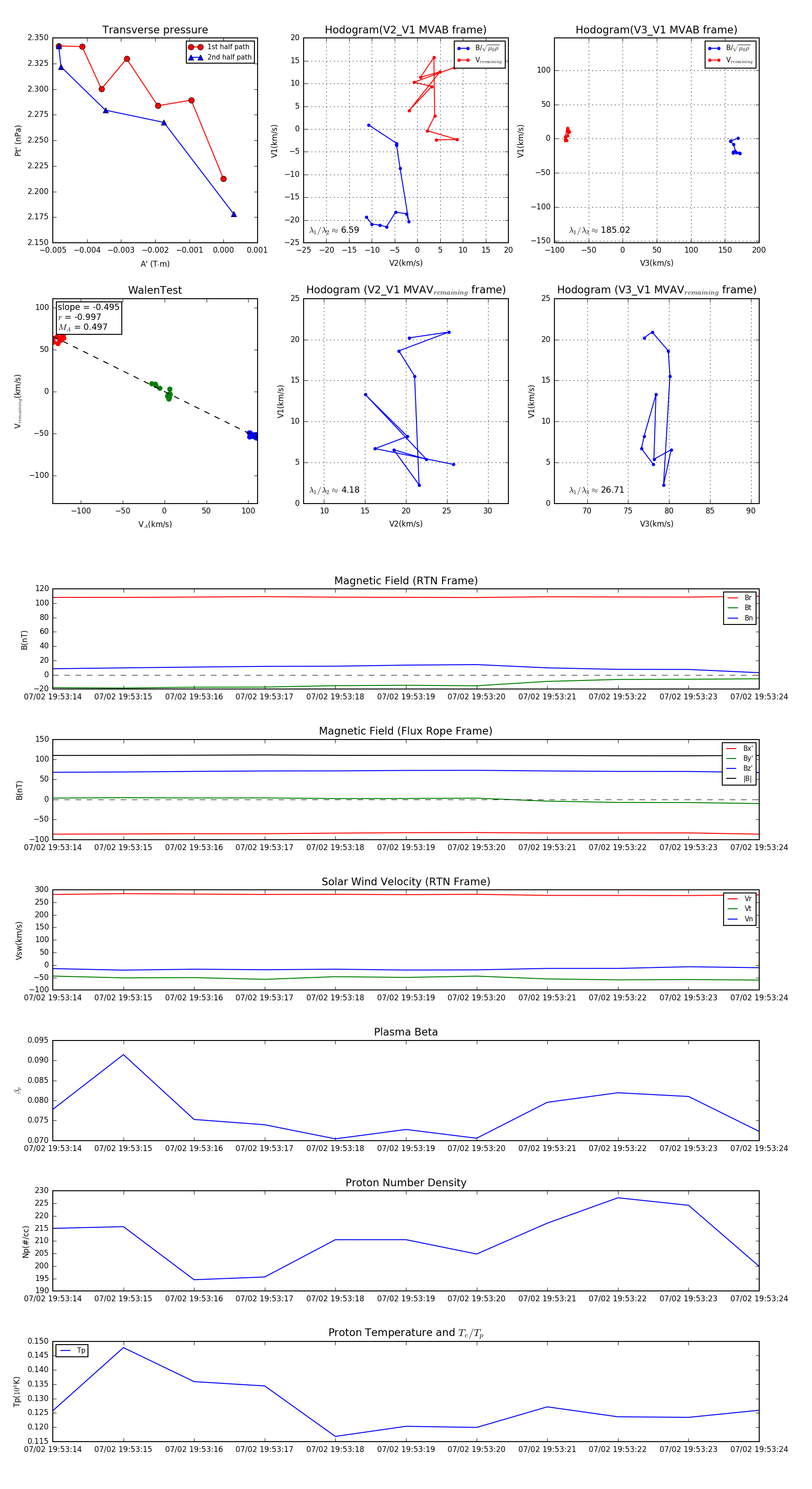
Flux Rope in 2024

Flux Rope Event 2024-07-02 19:53:14 ~ 2024-07-02 19:53:24 (11 seconds)


plot