HOME   LIST
‹–   –›

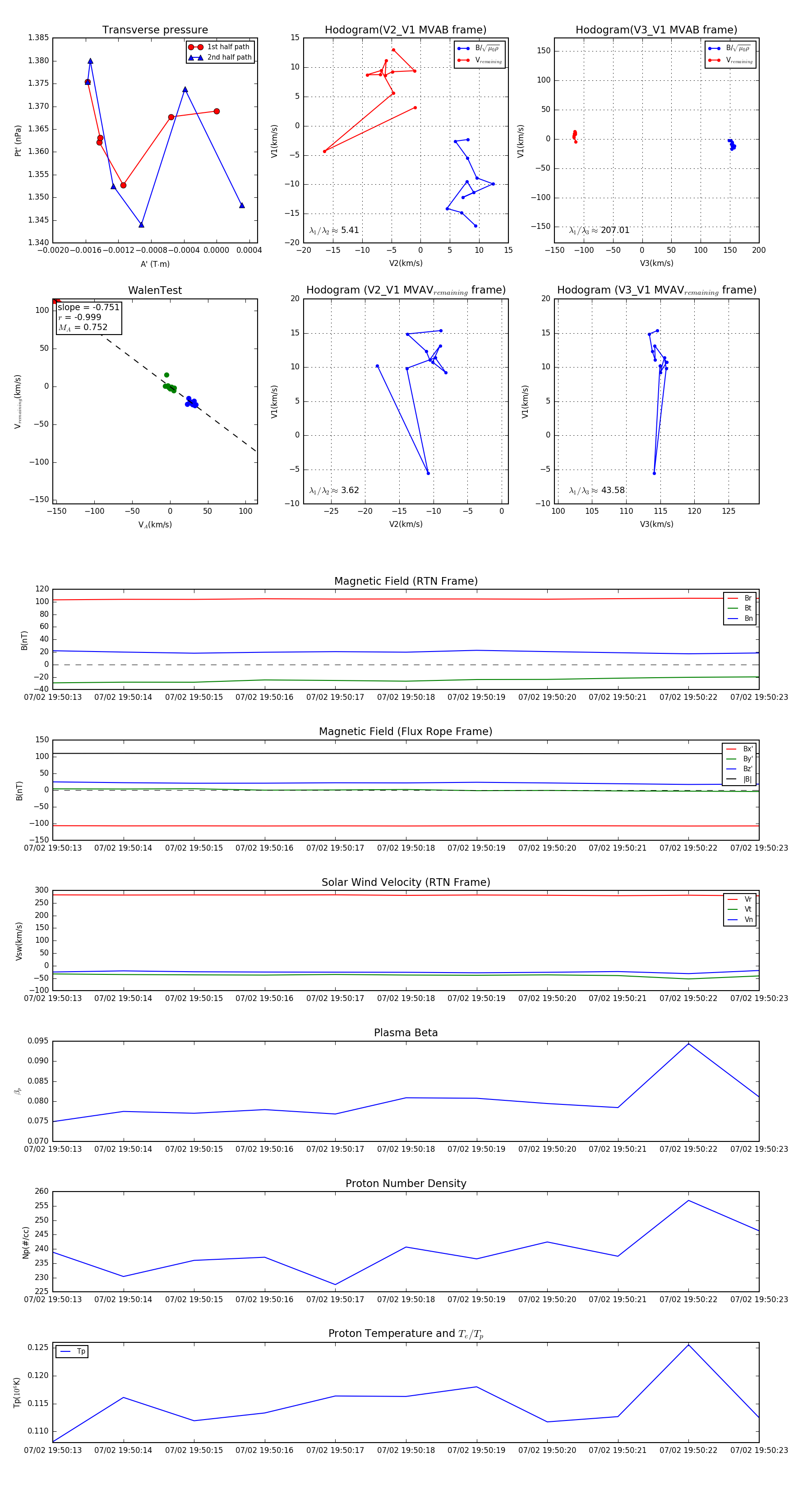
Flux Rope in 2024

Flux Rope Event 2024-07-02 19:50:13 ~ 2024-07-02 19:50:23 (11 seconds)


plot