HOME   LIST
‹–   –›

Flux Rope in 2024

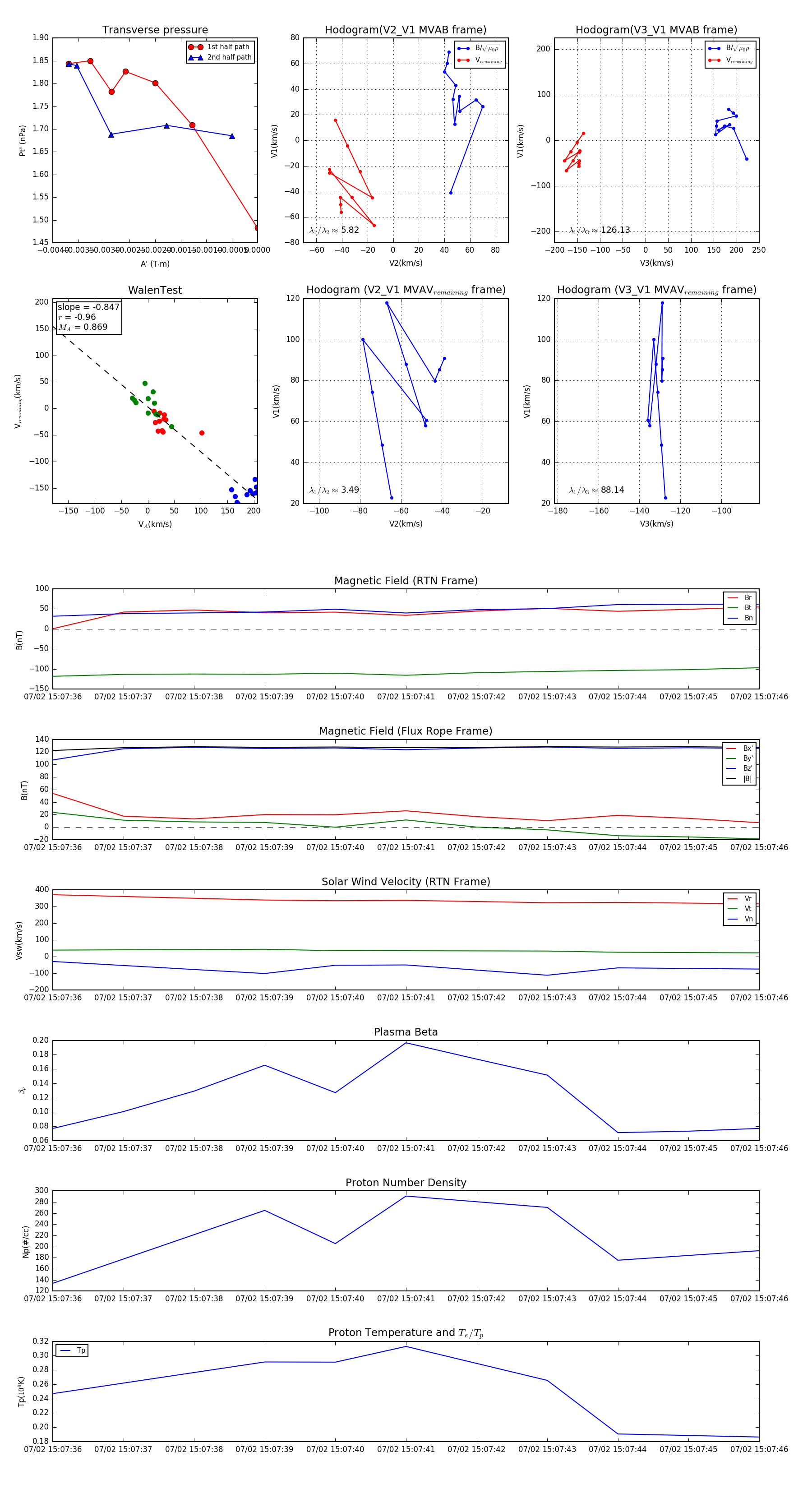
Flux Rope Event 2024-07-02 15:07:36 ~ 2024-07-02 15:07:46 (11 seconds)


plot