HOME   LIST
‹–   –›

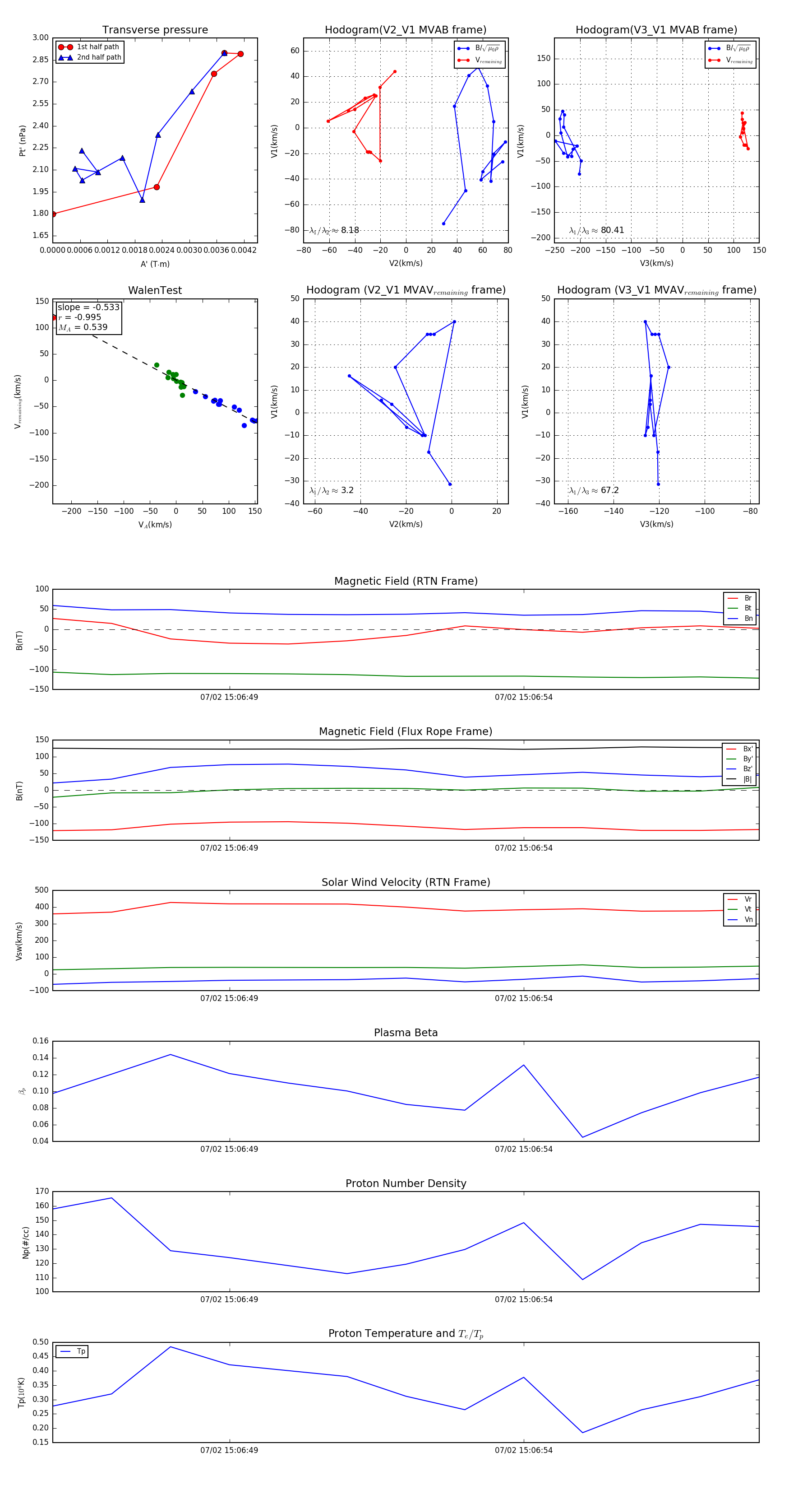
Flux Rope in 2024

Flux Rope Event 2024-07-02 15:06:46 ~ 2024-07-02 15:06:58 (13 seconds)


plot