HOME   LIST
‹–   –›

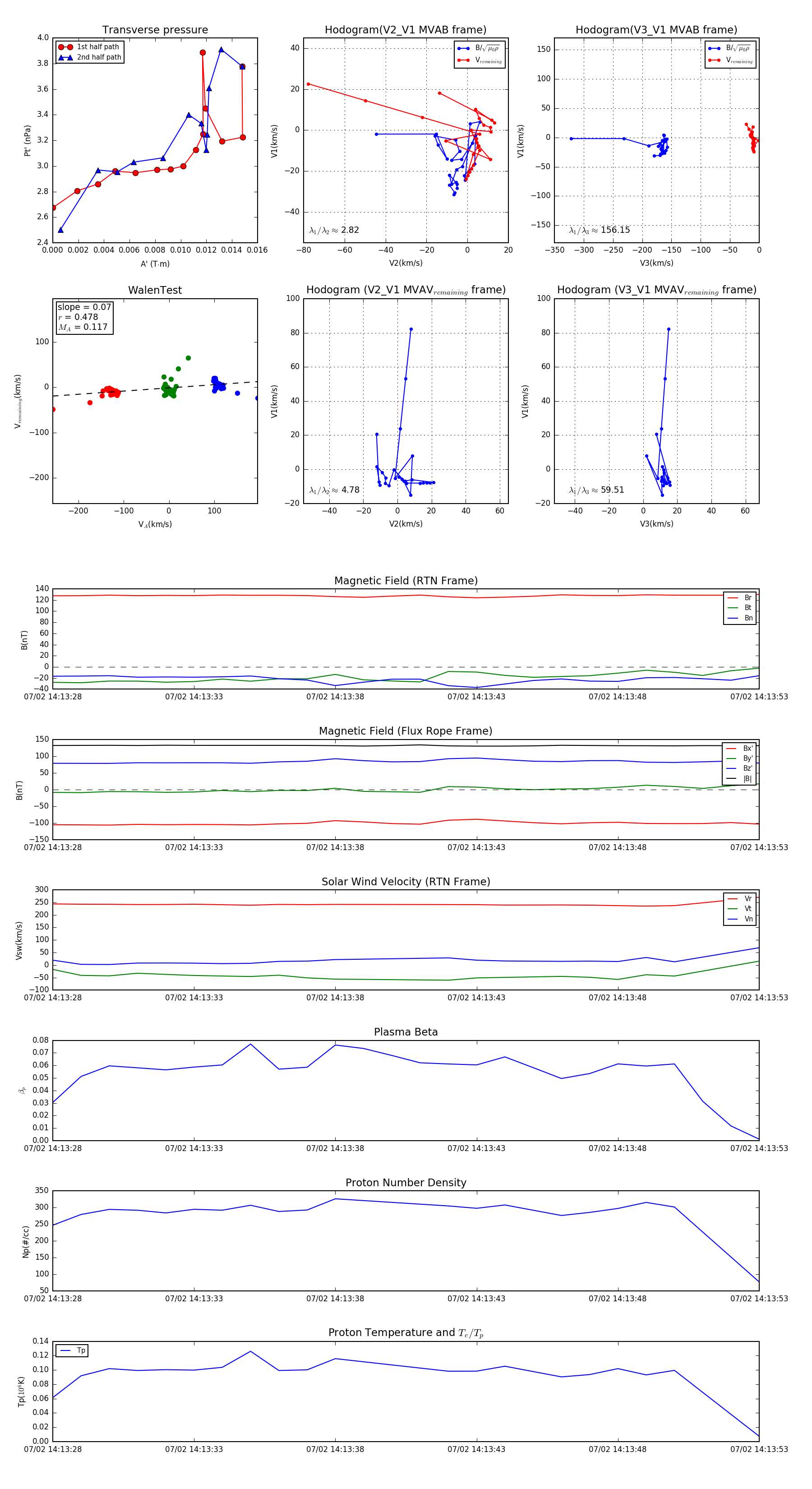
Flux Rope in 2024

Flux Rope Event 2024-07-02 14:13:28 ~ 2024-07-02 14:13:53 (26 seconds)


plot