HOME   LIST
‹–   –›

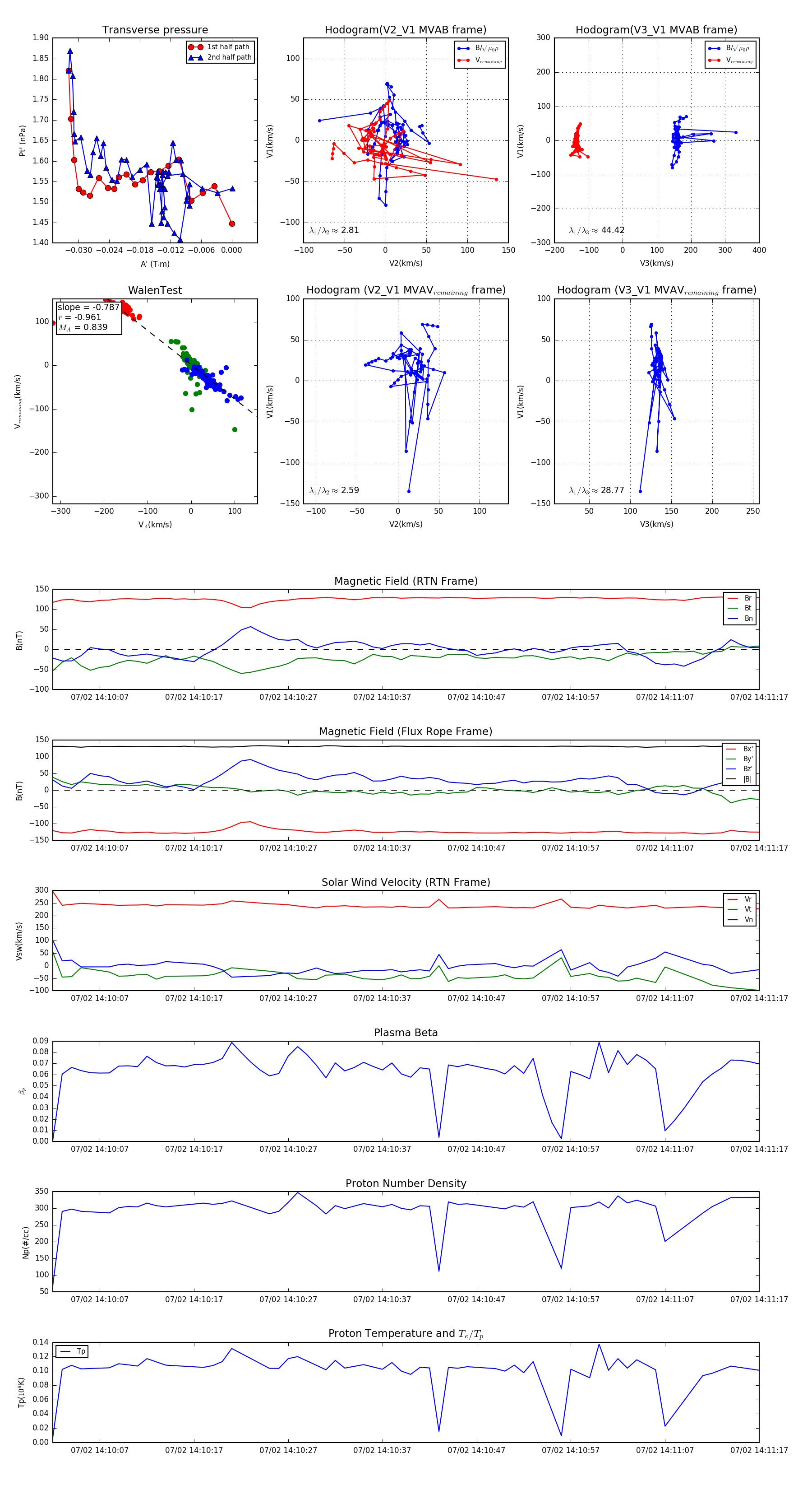
Flux Rope in 2024

Flux Rope Event 2024-07-02 14:10:02 ~ 2024-07-02 14:11:17 (76 seconds)


plot