HOME   LIST
‹–   –›

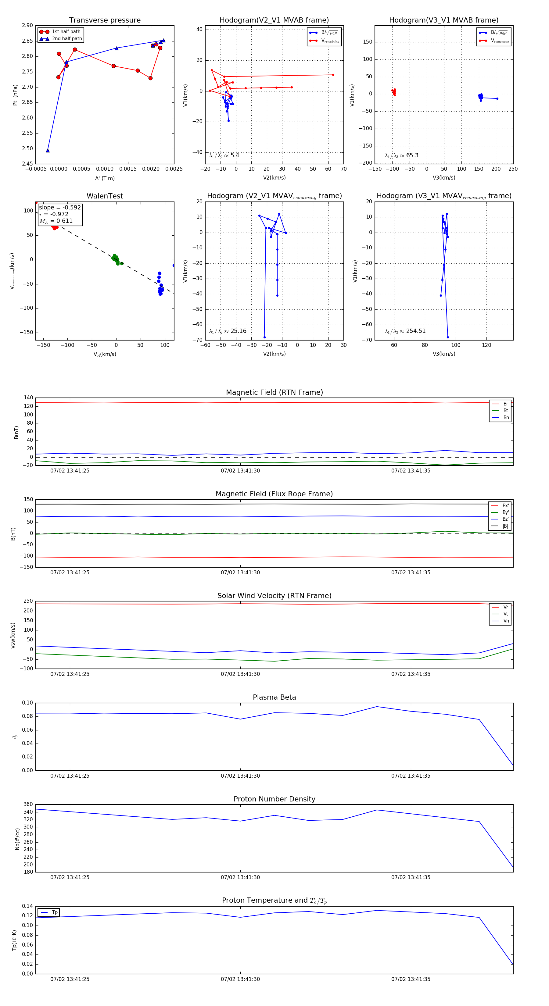
Flux Rope in 2024

Flux Rope Event 2024-07-02 13:41:24 ~ 2024-07-02 13:41:38 (15 seconds)


plot