HOME   LIST
‹–   –›

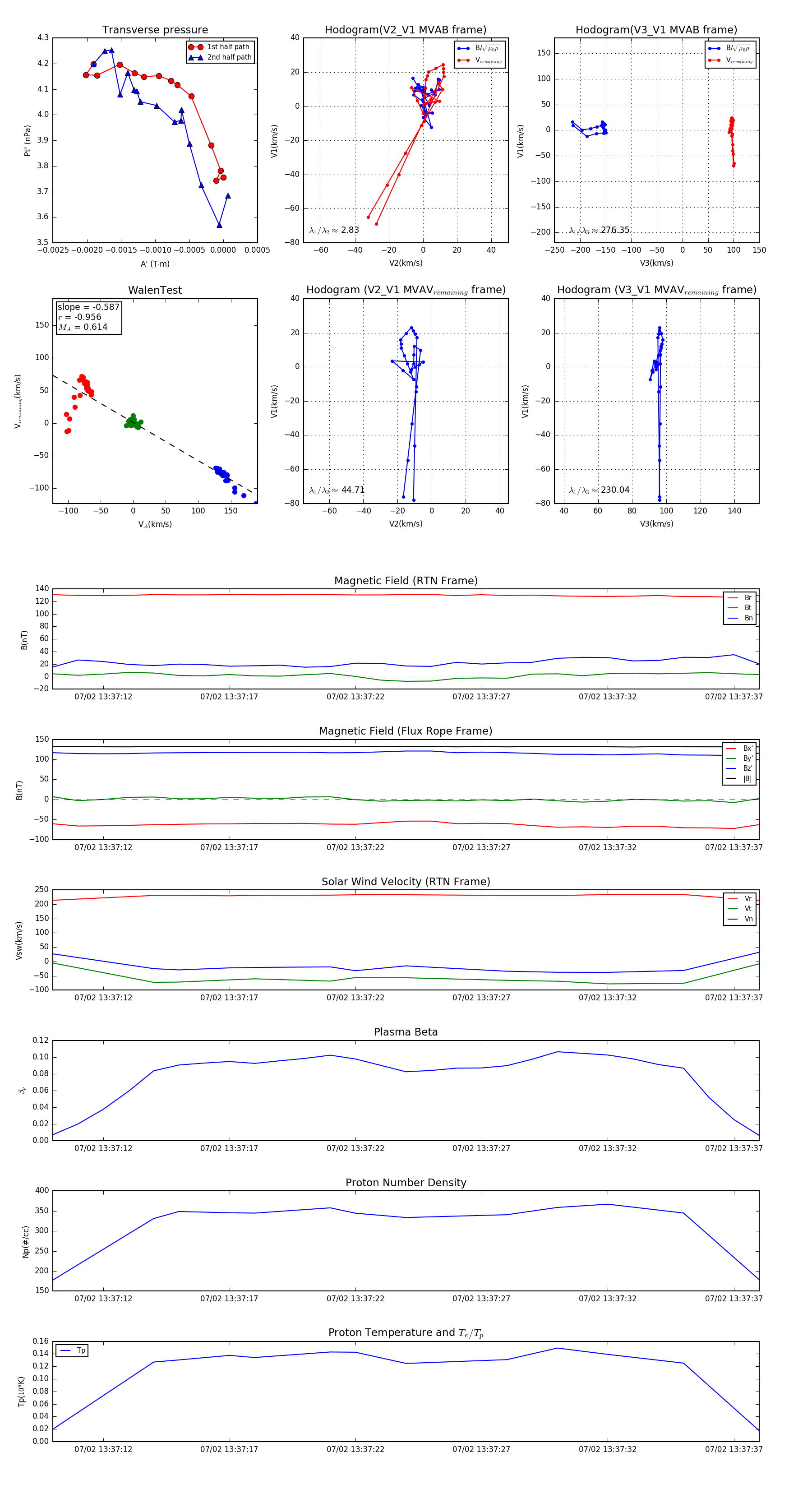
Flux Rope in 2024

Flux Rope Event 2024-07-02 13:37:10 ~ 2024-07-02 13:37:38 (29 seconds)


plot