HOME   LIST
‹–   –›

Flux Rope in 2024

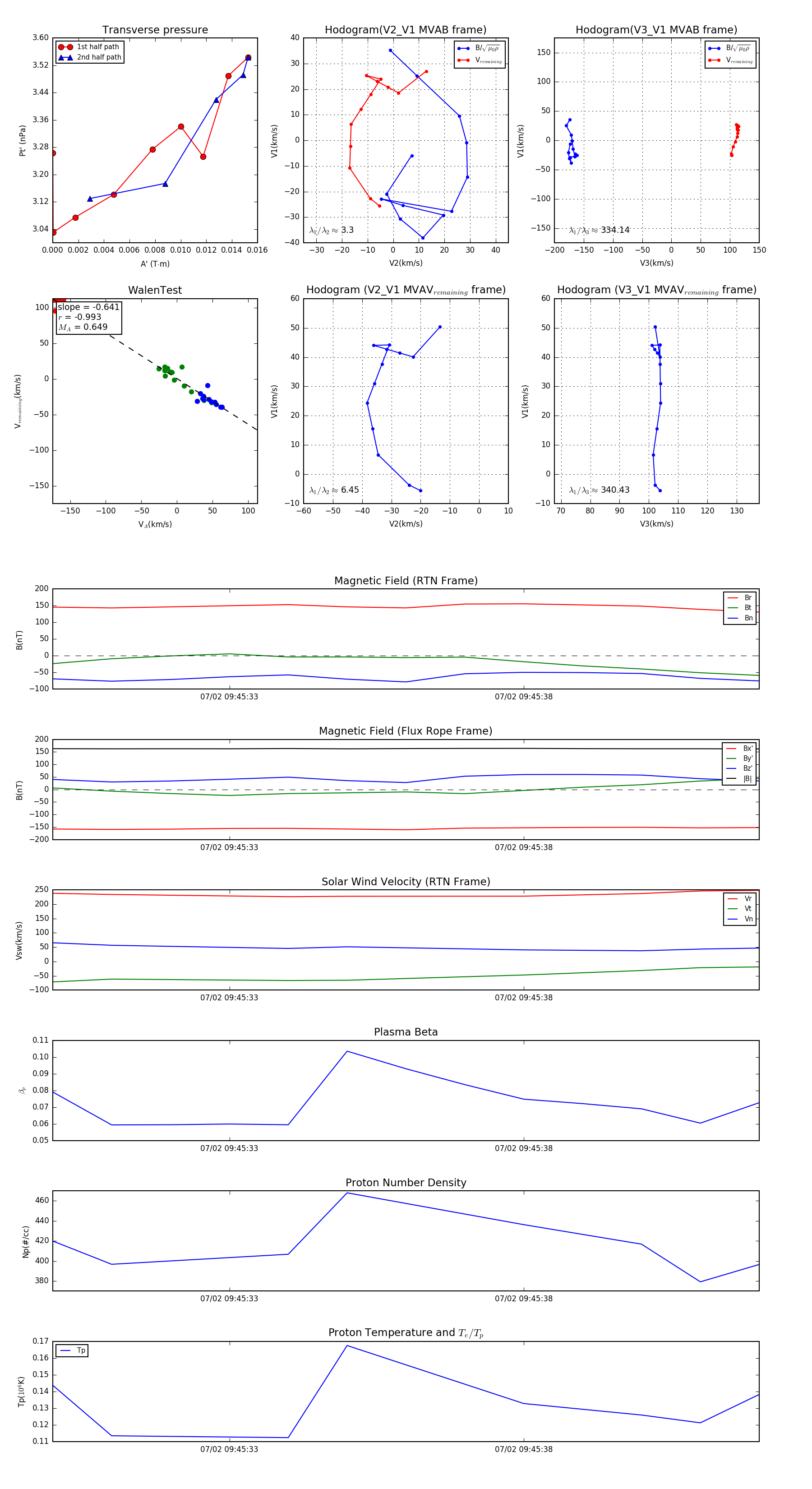
Flux Rope Event 2024-07-02 09:45:30 ~ 2024-07-02 09:45:42 (13 seconds)


plot